EasyManua.ls Logo

NEC SL1100 - Figure 1-23 Cascade Message Notification Flow Chart-3

NEC SL1100
864 pages
To Next Page IconTo Next Page
To Next Page IconTo Next Page
To Previous Page IconTo Previous Page
To Previous Page IconTo Previous Page
Loading...
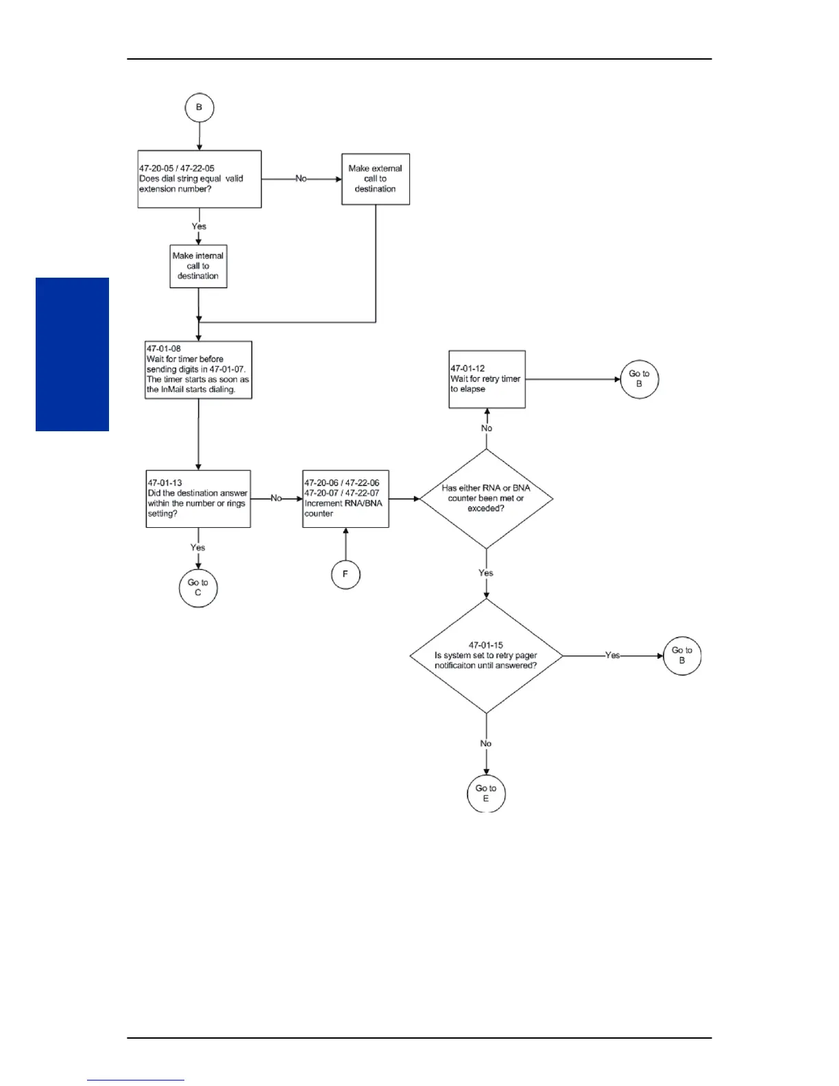
Figure 1-23 Cascade Message Notification Flow Chart-3
Message Notification to Normal Telephone Numbers
Below is a basic overview of how Message Notification works with phone numbers assuming the retry
attempts are at default. The system determines which numbers are internal extensions or external
numbers by the system dial plan settings. Depending on the system, ARS routing maybe needed to
properly route external calls.
1. The subscriber activates Message Notification for their mailbox.
SL1100
ISSUE 2.0
1-382
InMail-Cascade Message Notification
I

Table of Contents

Other manuals for NEC SL1100

Related product manuals