EasyManua.ls Logo

Schweitzer Engineering Laboratories SEL-387E - 50 Nn2 Residual Instantaneous Element; 50 Qn2 and 50 Nn2 - Sequence Instantaneous Element Logic; 50 Qn2 Negative-Sequence Instantaneous Element; 51 Qn and 51 Nn - Sequence Inverse-Time Elements

Schweitzer Engineering Laboratories SEL-387E
578 pages
Print Icon
To Next Page IconTo Next Page
To Next Page IconTo Next Page
To Previous Page IconTo Previous Page
To Previous Page IconTo Previous Page
Loading...
Date Code 20080110 Protection Functions 3-39
SEL-387E Instruction Manual
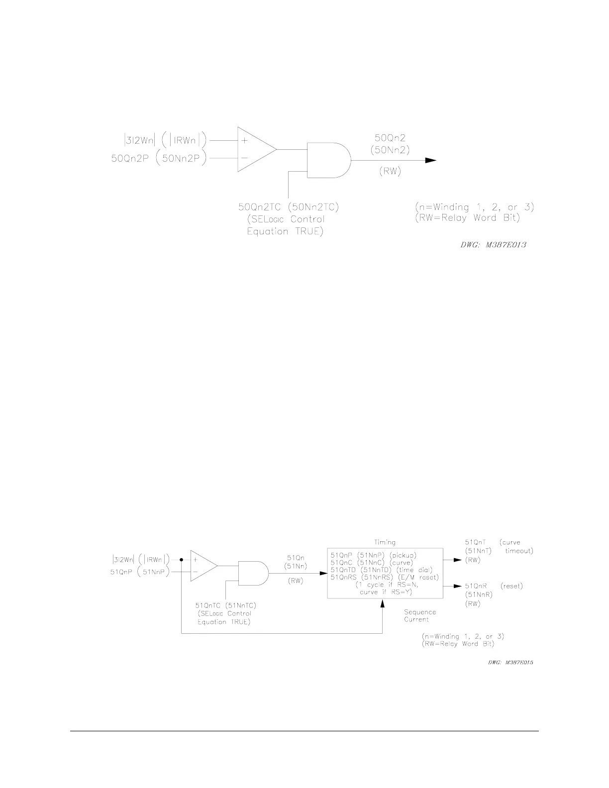
50Qn2 and 50Nn2 – Sequence Instantaneous Element Logic
Figure 3.20 shows the logic for the instantaneous 50Q
n
2 negative-sequence element and the
instantaneous 50N
n
2 residual element
Figure 3.20: 50Qn2 and 50Nn2 Sequence Instantaneous O/C Element, Torque Controlled
50Qn2 Negative-Sequence Instantaneous Element
The 50Q
n
2 element compares the magnitude of the calculated negative-sequence current, 3I2W
n
,
to the pickup setting, 50Q
n
2P. If the calculated negative-sequence current exceeds the pickup
level, a logical 1 asserts at one input to the AND gate. The torque-control SEL
OGIC
control
equation, 50Q
n
2TC, determines the other AND input. If 50Q
n
2TC is true, Relay Word bit
50Q
n
2 asserts.
50Nn2 Residual Instantaneous Element
The 50N
n
2 element compares the magnitude of the calculated residual current, IRW
n
, to the
pickup setting, 50N
n
2P. If the calculated residual current exceeds the pickup level, a logical 1
asserts at one input to the AND gate. The torque-control SEL
OGIC
control equation, 50N
n
2TC,
determines the other AND input. If 50N
n
2TC is true, Relay Word bit 50N
n
2 asserts.
51Qn and 51Nn – Sequence Inverse-Time Elements
Figure 3.21 shows the logic for the inverse-time 51Q
n
negative-sequence element and the
instantaneous 51N
n
residual element.
Figure 3.21: 51Qn and 51Nn Sequence Inverse-Time O/C Element, Torque Controlled

Table of Contents

Related product manuals