EasyManua.ls Logo

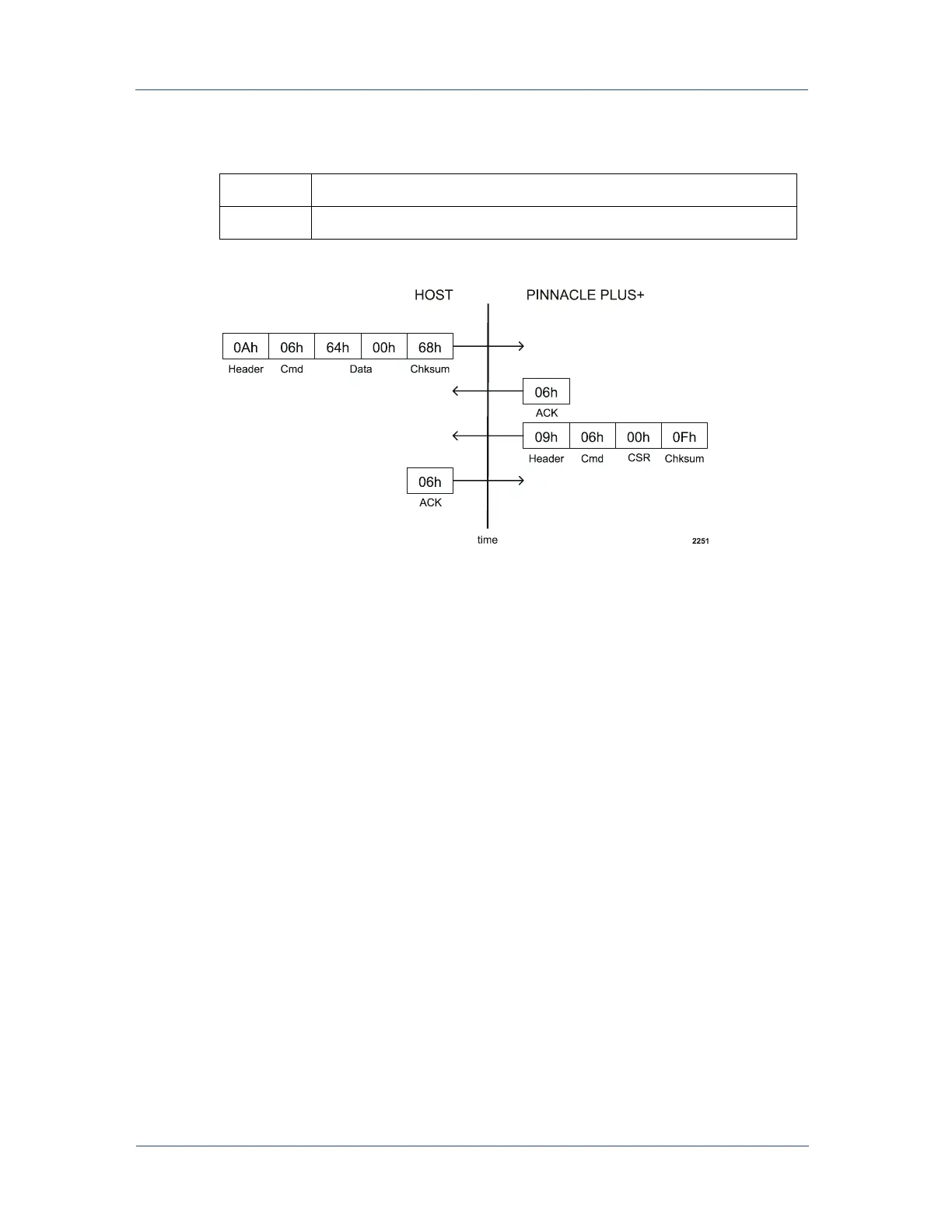
Advanced Energy Pinnacle Plus+ - AE Bus Commands; Figure 4-18. AE Bus Communications Transaction Example

Advanced Energy Pinnacle Plus+
204 pages
Print Icon
To Next Page IconTo Next Page
To Next Page IconTo Next Page
To Previous Page IconTo Previous Page
To Previous Page IconTo Previous Page
Loading...
5702269-C I/O Communication and Control 4-59
Pinnacle™ Plus+ 10 kW
Figure 4-18. AE Bus communications transaction example
AE Bus Commands
To operate the power supply from a host computer, you must first set the control mode
to host (command 14).
AE Bus commands 1 through 127 change the value of a parameter or direct the power
supply to perform a specific function. The Pinnacle Plus+ supply responds to these
commands with a CSR code (see “Understanding Command Status Response (CSR)
Codes” on page 4-57). The codes returned in response to each of these commands is
listed in the rightmost column of the table.
Commands 128 through 255 request a value to be read from the Pinnacle Plus+
supply. The number of data bytes contained in the return packet is listed in the
rightmost column of the table. Some of these commands may return CSR codes; those
codes are listed in the same column.
36
User set point out of range
99
Command not accepted (there is no such command)
Table 4-18. Command Status Response (CSR) Codes (Continued)
Page 103 of 204
Ex. 1024 Page 103

Table of Contents

Related product manuals