EasyManua.ls Logo

Comnet CNGE3FE8MSPOE - Using Do While in a Sub-Mode

Comnet CNGE3FE8MSPOE
314 pages
Print Icon
To Next Page IconTo Next Page
To Next Page IconTo Next Page
To Previous Page IconTo Previous Page
To Previous Page IconTo Previous Page
Loading...
INS_CNGE3FE8MS[POE][HO] Rev. 11.7.17 PAGE 270
INSTRUCTION MANUAL CNGE3FE8MS[POE][HO]
TECH SUPPORT: 1.888.678.9427
Using ‘do’ While in a Sub-Mode
my-device# configure terminal
my-device(config)# interface vlan 1
my-device(config-if-vlan)# do show ip interface brief
Vlan Address Method Status
1 192.168.10.15/24 DHCP UP
my-device(config-if-vlan)# end
! When in Exec, no ‘do’ prefix is needed: my-device# show ip interface brief
Vlan Address Method Status
1 192.168.10.15/24 DHCP UP
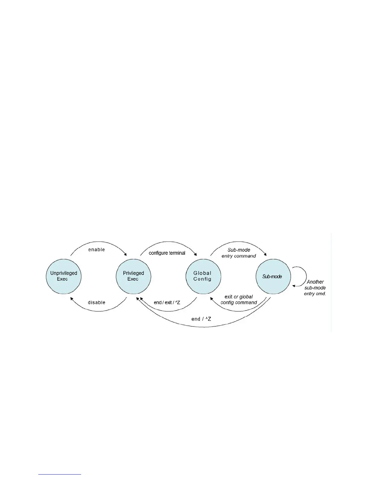
16.19 ICLI Mode Transitions
The following illustration shows the possible transitions between major modes and sub-modes,
and some of the relevant commands.
Figure 1 - ICLI Mode Transitions

Table of Contents

Related product manuals