EasyManua.ls Logo

Concordia XPRESS - Electrical System: CPU Load Disp and Seq Error

Concordia XPRESS
306 pages
Print Icon
To Next Page IconTo Next Page
To Next Page IconTo Next Page
To Previous Page IconTo Previous Page
To Previous Page IconTo Previous Page
Loading...
3033-015B Section 15: Troubleshooting
Concordia Xpress Technical Support Manual 15-49
2900-300B
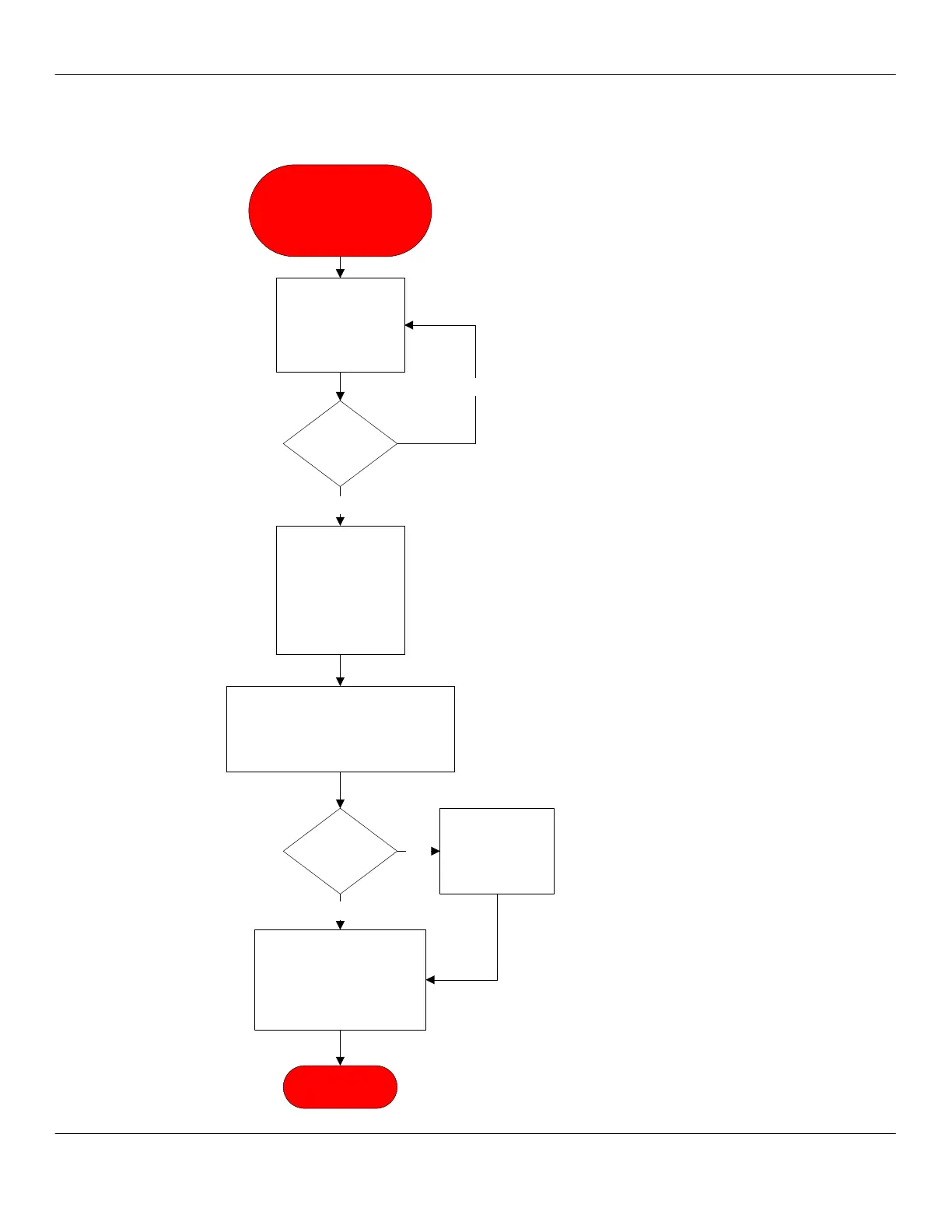
Electrical System: CPU Load Disp and Seq Error
LOAD DISP DATA Error
LOAD SEQ DATA Error
SEQUENCE ERROR
Turn unit off by
power switch inside
grounds bin door.
Wait 15 seconds and
power unit on.
New download
required. Tech will
need laptop with
current software for
the unit model
number.
Data cable is
PN 4300-013.
Setup laptop per instructions in the
laptop bag. Download the software and
command files and set time and date.
Power unit down and wait 15 seconds.
Restart unit.
Error
message
displayed?
No
Yes
Replace CPU.
Retest unit
functionality.
Navigate to TEST
ROUTINES and activate all
options. Verify all systems
work. Exit TEST ROUTINES
and run several drinks and
verify unit is functional.
END PROCESS
Error
message
displayed?
Yes
No

Table of Contents

Related product manuals