EasyManua.ls Logo

HBM WTX110 - Betriebsart COUNT

HBM WTX110
436 pages
Print Icon
To Next Page IconTo Next Page
To Next Page IconTo Next Page
To Previous Page IconTo Previous Page
To Previous Page IconTo Previous Page
Loading...
Betriebsarten
WTX110 A4774-1.0 HBM: public 97
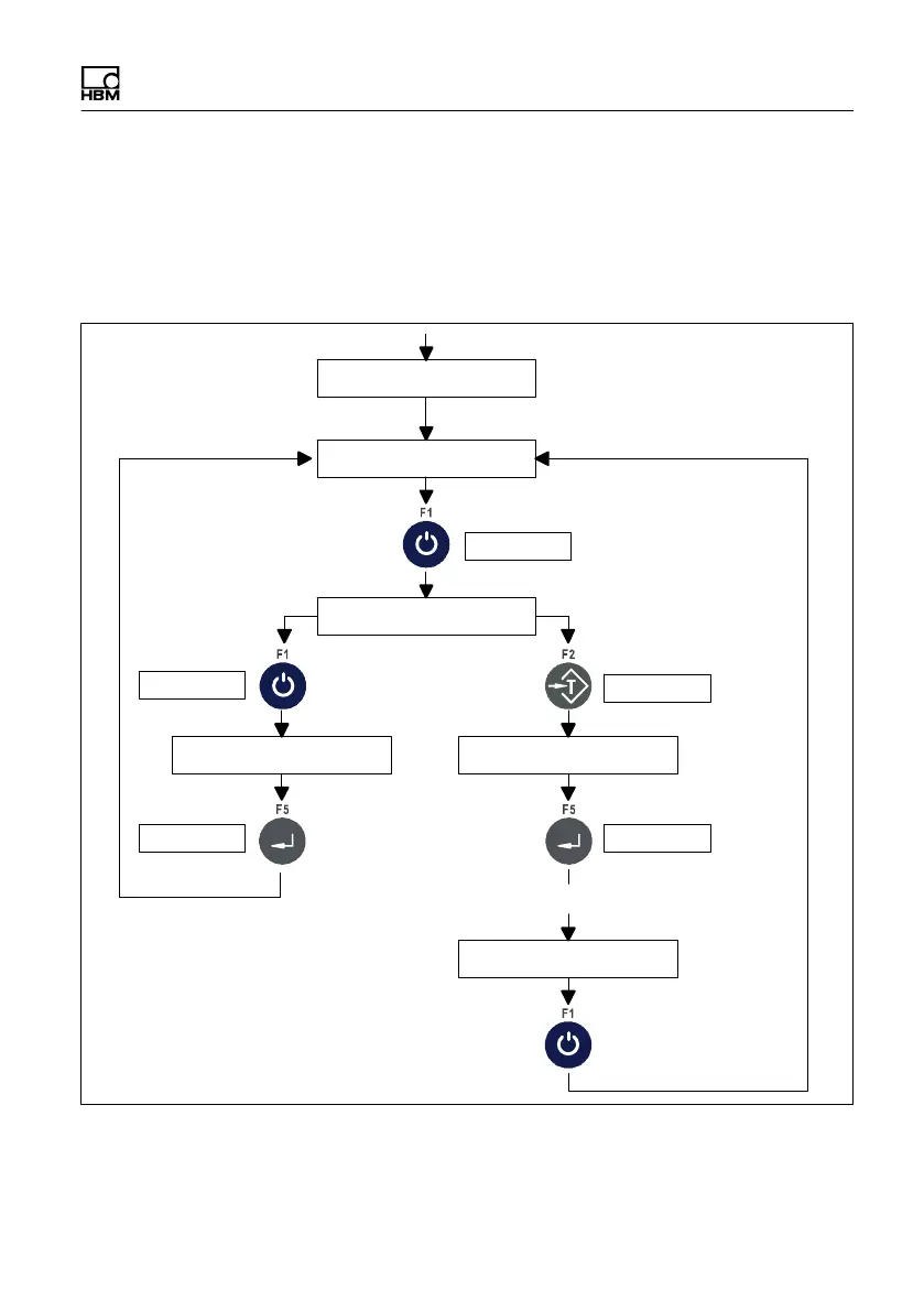
7.3 Betriebsart COUNT
Die Betriebsart COUNT ermöglicht die Bestimmung einer unbekannten Anzahl
von Teilen mit gleichem Gewicht durch Wägung einer bestimmten Anzahl von
Referenzteilen und Vergleich mit dem Gewicht der unbekannten Menge.
10 Referenzteile auflegen
COUNT
0 pcs.
>1s
Select function
Ref. Wgt.
Input
Weigh
No. of parts 10
OK
Piece wgt 0.0000
Piece wgt 0.0000
OK
Abb. 7.4 Ablaufdiagramm für die Bestimmung des Referenzgewichts

Table of Contents