EasyManua.ls Logo

HBM WTX110 - Operating Mode COUNT

HBM WTX110
436 pages
Print Icon
To Next Page IconTo Next Page
To Next Page IconTo Next Page
To Previous Page IconTo Previous Page
To Previous Page IconTo Previous Page
Loading...
Operating modes
WTX110 A4774-1.0 HBM: public 95
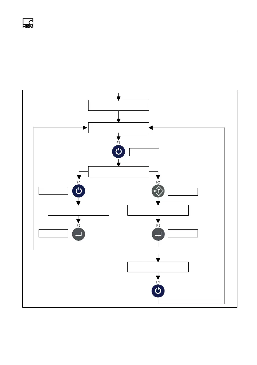
7.3 Operating mode COUNT
The COUNT operating mode makes it possible to determine an unknown
number of parts with the same weight by weighing a specific number of
reference parts and comparing the weight with the unknown quantity.
Put on 10 reference parts
COUNT
0 pcs.
>1s
Select function
Ref. Wgt.
Input
Weigh
No. of parts 10
OK
Piece wgt 0.0000
Piece wgt 0.0000
OK
Fig. 7.4 Flowchart for determining the reference weight

Table of Contents