EasyManua.ls Logo

Maytag MFR40PD - Wiring Diagrams; Inverter and Power Circuit Schematics

Maytag MFR40PD
206 pages
Print Icon
To Next Page IconTo Next Page
To Next Page IconTo Next Page
To Previous Page IconTo Previous Page
To Previous Page IconTo Previous Page
Loading...
9-1
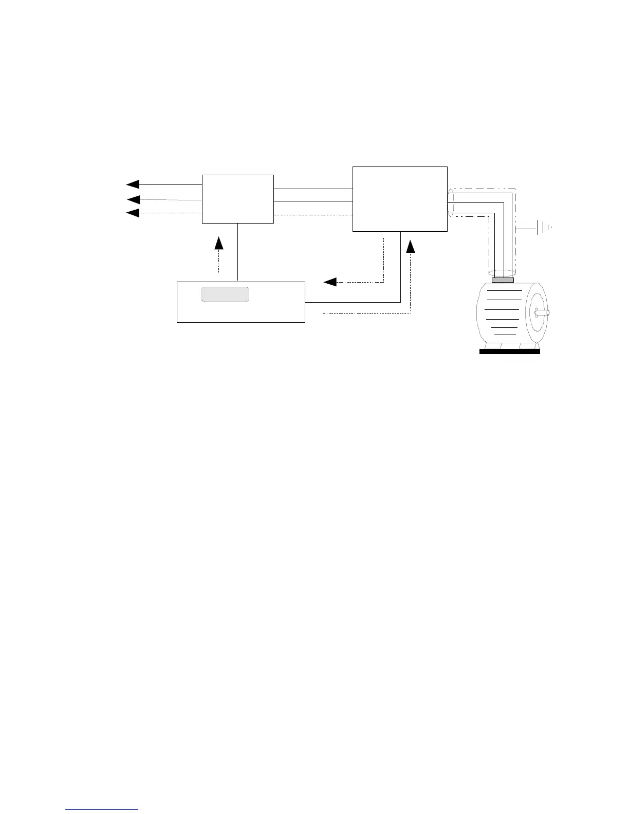
WIRING DIAGRAMS
MITSUBISHI INVERTER
Contactor
(CM1)
L1
L2
L3*
L1
L2
L3
Inverter Drive
Control Board
U
V
W
Fig. 1
* 3 phase machines only
Motor
RS485 Communication
Cable
*
contactor solenoid
control
shielded cable
(data)
(data)

Table of Contents

Related product manuals