EasyManua.ls Logo

Mitel 6905 - Page 122

Mitel 6905
161 pages
Print Icon
To Next Page IconTo Next Page
To Next Page IconTo Next Page
To Previous Page IconTo Previous Page
To Previous Page IconTo Previous Page
Loading...
112
M
ANAGING CALLS DND AND CALL FORWARD
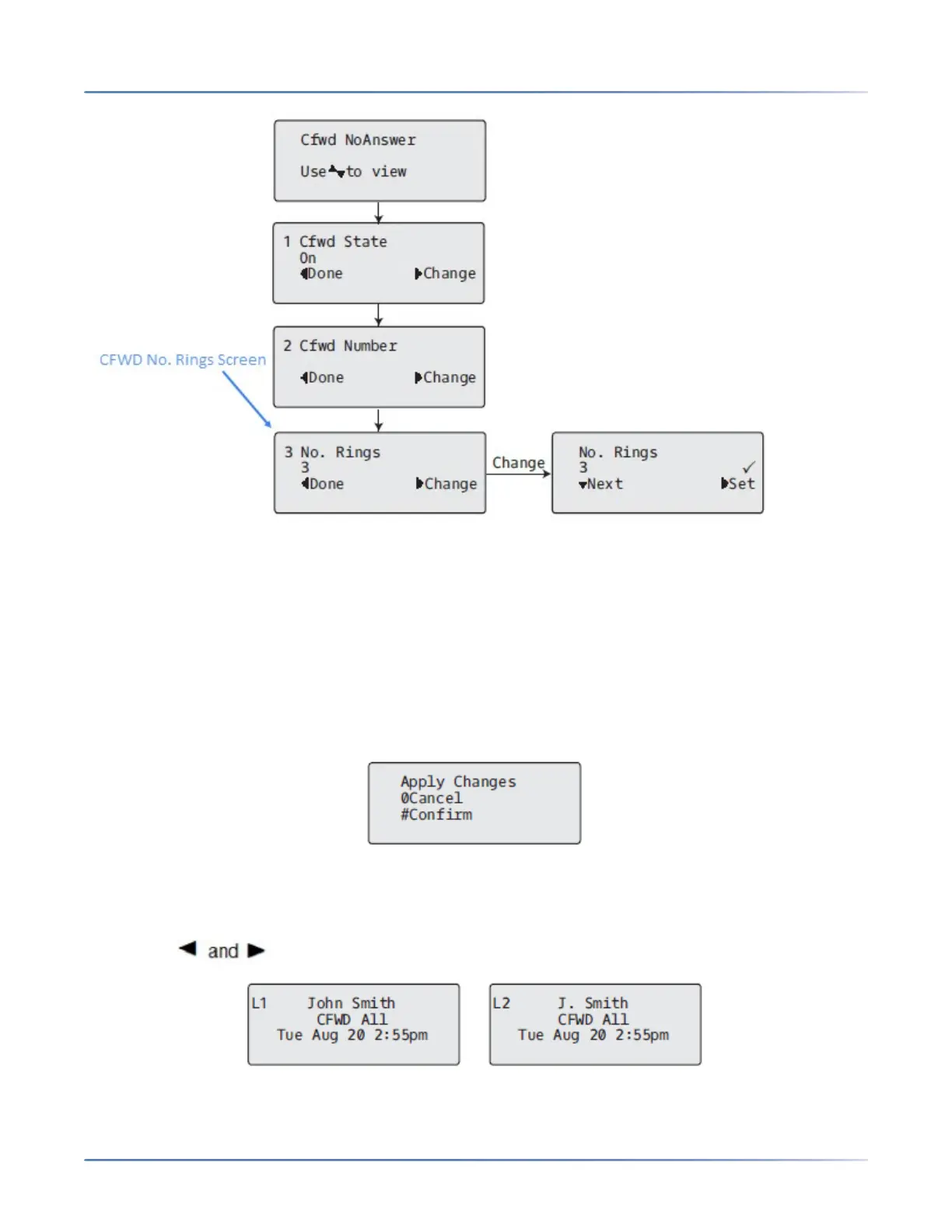
13. Press 2Next to select the number of rings to apply to the phone for call forwarding incoming calls.
Valid values are 1 to 20. Default is 3.
14. When the phone receives an incoming call, and call forward is configured on the phone, the phone
rings the number of times you specify in the No. Rings screen, and then forwards the call if there is
no answer.
15. Press 4 Set to save the change.
16. Press 3 Done to save all your changes.
17. Each time you press 3 Done , the following screen displays.
18. Press # Confirm to confirm the change(s) each time the Apply Changes screen displays. All changes
are saved to the phone.
CFWD in Phone Mode IP Phone UI
1. Use the navigation keys to scroll through each account.

Table of Contents

Other manuals for Mitel 6905

Related product manuals