EasyManua.ls Logo

Renesas RL78/F14 - Page 281

Renesas RL78/F14
1879 pages
To Next Page IconTo Next Page
To Next Page IconTo Next Page
To Previous Page IconTo Previous Page
To Previous Page IconTo Previous Page
Loading...
RL78/F13, F14 CHAPTER 4 PORT FUNCTIONS
R01UH0368EJ0210 Rev.2.10 249
Dec 10, 2015
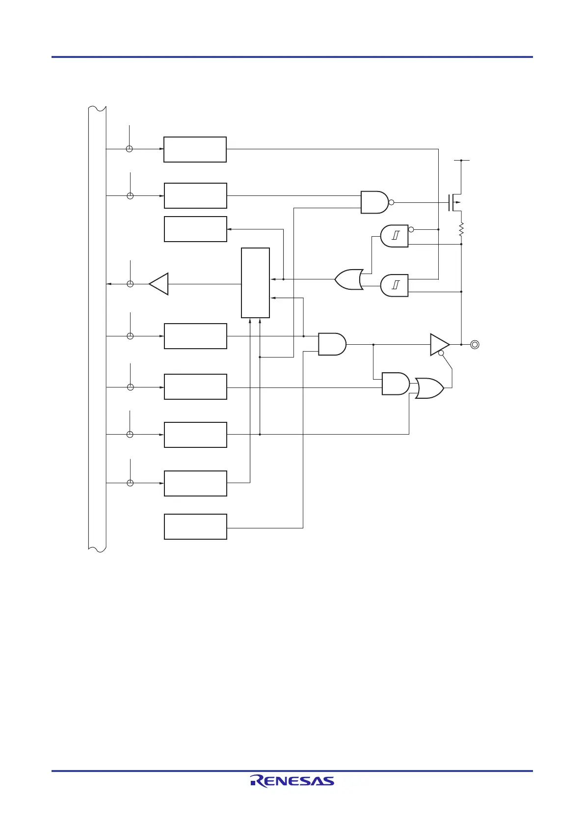
Figure 4-34. Block Diagram of P61
WR
PU
RD
WR
PORT
PU61
P61
EV
DD
P-ch
PU6
P6
WR
PM
PM6
POM61
POM6
WR
POM
PM61
CMOS
(Schmitt3)
PITHL6
PITHL61
WR
PITHL
CMOS
(Schmitt1)
WR
PMS
PMS
PMS0
(SDA00)
P61/(SI00)
/
(SDA00)/
(RXD0)
Internal bus
Output latch
Alternate function
Alternate function
Selector
P6: Port register 6
PU6: Pull-up resistor option register 6
PM6: Port mode register 6
POM6: Port output mode register 6
PMS: Port mode select register
PITHL6: Port input threshold control register 6
RD: Read signal
WRxx: Write signal

Table of Contents

Related product manuals