EasyManua.ls Logo

Renesas RL78/F14 - Page 283

Renesas RL78/F14
1879 pages
To Next Page IconTo Next Page
To Next Page IconTo Next Page
To Previous Page IconTo Previous Page
To Previous Page IconTo Previous Page
Loading...
RL78/F13, F14 CHAPTER 4 PORT FUNCTIONS
R01UH0368EJ0210 Rev.2.10 251
Dec 10, 2015
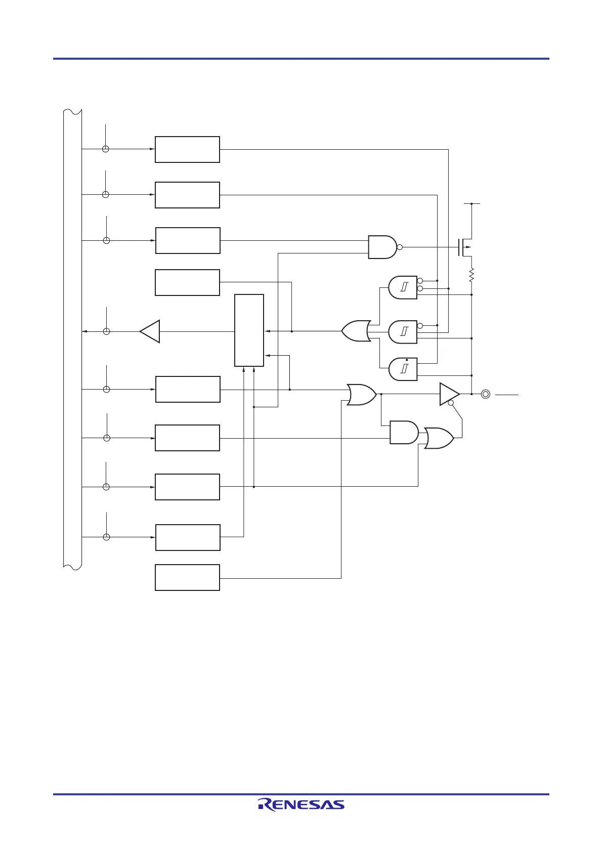
Figure 4-36. Block Diagram of P63
P63/SDAA0
/
(SSI00)
WR
PU
RD
WR
PORT
PU63
P63
EV
DD
P-ch
PU6
P6
WR
PM
SDAA0
PM6
POM63
POM6
WR
POM
PM63
TTL
PIM6
PIM63
WR
PIM
PITHL6
PITHL63
WR
PITHL
WR
PMS
PMS
PMS0
CMOS
(Schmitt3)
CMOS
(Schmitt1)
Internal bus
Output latch
Alternate function
Alternate function
Selector
P6: Port register 6
PU6: Pull-up resistor option register 6
PM6: Port mode register 6
PIM6: Port input mode register 6
POM6: Port output mode register 6
PMS: Port mode select register
PITHL6: Port input threshold control register 6
RD: Read signal
WRxx: Write signal

Table of Contents

Related product manuals