EasyManua.ls Logo

Sedecal SHF-310 - Page 406

Default Icon
427 pages
Print Icon
To Next Page IconTo Next Page
To Next Page IconTo Next Page
To Previous Page IconTo Previous Page
To Previous Page IconTo Previous Page
Loading...
A
A
B
B
C
C
D
D
E
E
4 4
3 3
2 2
1 1
13
14
12
4
8
9
1
5
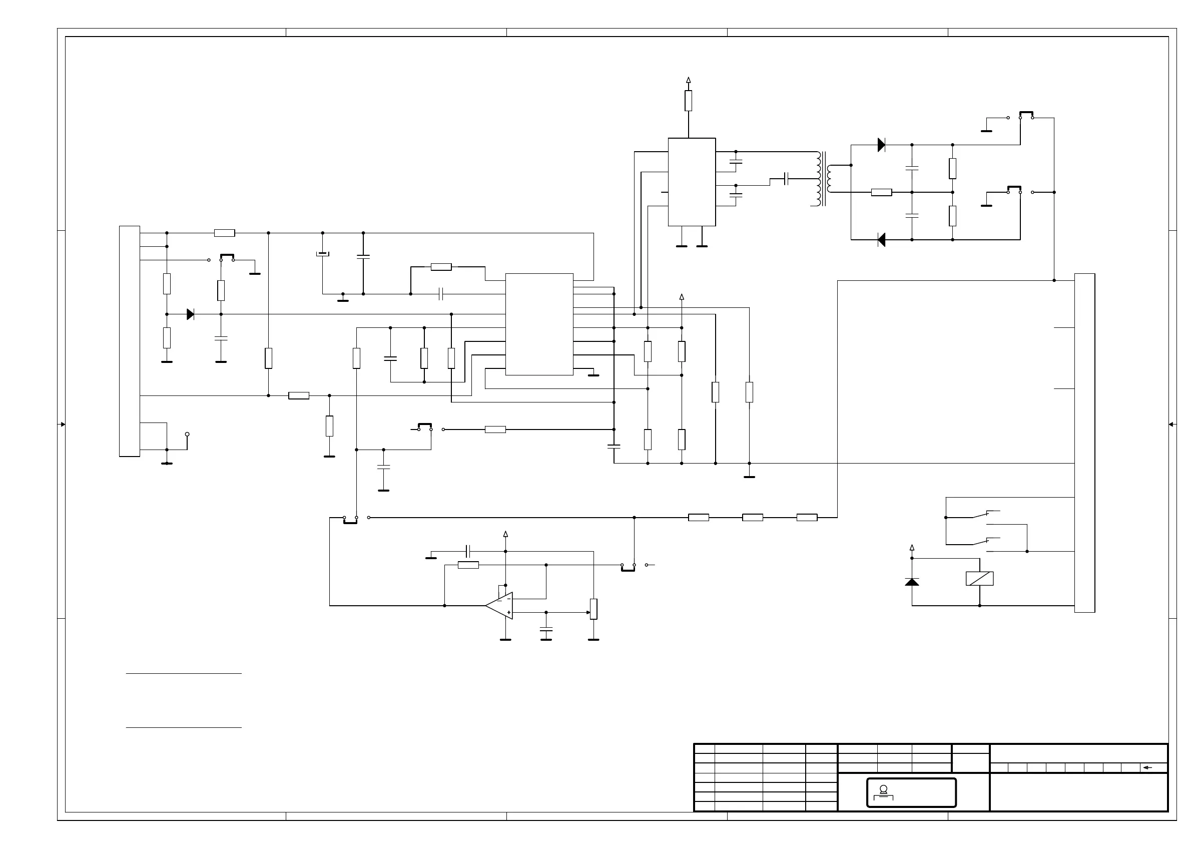
+12 VDC
GND
PT CRL
-ON
GND
PT SPLY
ROOM LIGHT SUP
ROOM LIGHT SW
-ROOM LIGHT
PHOTO TUBE SPLY OUTPUT ( P2-1)
+500 VDC OR +300 VDC : JUMPERS W3 TO W8 IN POS "A", AND ADJUSTING WITH R20
VARIABLE NEGATIVE OUTPUT : JUMPERS W3 TO W10 IN POS "B"
SALIDA PHOTO TUBE SPLY (P2-1)
+500 VDC O +300 VDC : PUENTES W3 A W8 EN POS "A",Y AJUSTAR CON R20
SALIDA NEGATIVA VARIABLE : PUENTES W3 A W10 EN POS "B"
NOTE.- BE SURE THAT THE VALUE OF THE PHOTO TUBE SPLY OUTPUT IN P2-1
IS THE REQUIRED BEFORE CONECTING THE SYSTEM INTERFACE
NOTA.- ASEGURESE DE QUE EL VALOR DE LA SALIDA PHOTO TUBE SPLY EN P2-1
ES EL REQUERIDO ANTES DE HACER LA INTERCONEXION DEL SISTEMA
5w
1w
1w
1w
1KV
1KV
+12 VDC
63V
INTERFACE CONTROL
A3009-09/10/11/12/15
2/2
30/01/06F. Díaz
30/01/06A. Díaz
I b1I b2
Jb1
REV DESCRIPTION ISSUED BY DATE
DRAWING
REVISED
NAME DATE SHEET / OF
REV
SEDECAL
+24VDC
+24VDC
+Vref
+Vref
AB
W4
R23
10K
C18
10nF
R43
10K
R42
22
AB
W8
R39
10K
AB
W5
AB
W7
C15
100nF
R32
47K5
C13
100nF
P2
1
3
5
7
6
4
2
C20
100nF
R38
4M75
R37
4M75
AB
W6
U3
L6203
2
6 10
9
3
1
4
8
5
7
11
Vs
GND Sense
Vref
Out1
Out2
Boot1
Boot2
In1
In2
En
R35
1M
R36
4M75
R34
1M
R22
10K
U5
TL594
1
2
3
15
16
6
5
12
8
11
9
10
7
4
13
14
+1
-1
FB
-2
+2
RT
CT
V +
C1
C2
E1
E2
GND
DT
DC
REF
C17
100pF
R24
10K
GND
AB
W3
C21
100uF
C19
10nF
K10
R20
5K
C11
100nF
D22
FR107
R26
10K
K10
R18
10K
K10
R19
10K
T1
PE6189
7
8
1
2
3
R25
10K
R10
56
R27
332
C8
2.2uF
C14
2,2nF
R28
6K8
SD
U4A
TLV2460
3
2
6
7
4
8
D21
FR107
D20
C10
2.2 uF
D23
1N4148
R33
33K
R41
6K04
C9
2.2 uF
R40
1K
R21
10K
P1
6
5
3
1
2
4
R29
22K1
C12
100nF
R30
2M2
R31
100K
C16
100nF

Table of Contents

Related product manuals