EasyManua.ls Logo

Starcraft SOLO - Test Cutting Flow Chart

Starcraft SOLO
114 pages
Print Icon
To Next Page IconTo Next Page
To Next Page IconTo Next Page
To Previous Page IconTo Previous Page
To Previous Page IconTo Previous Page
Loading...
44
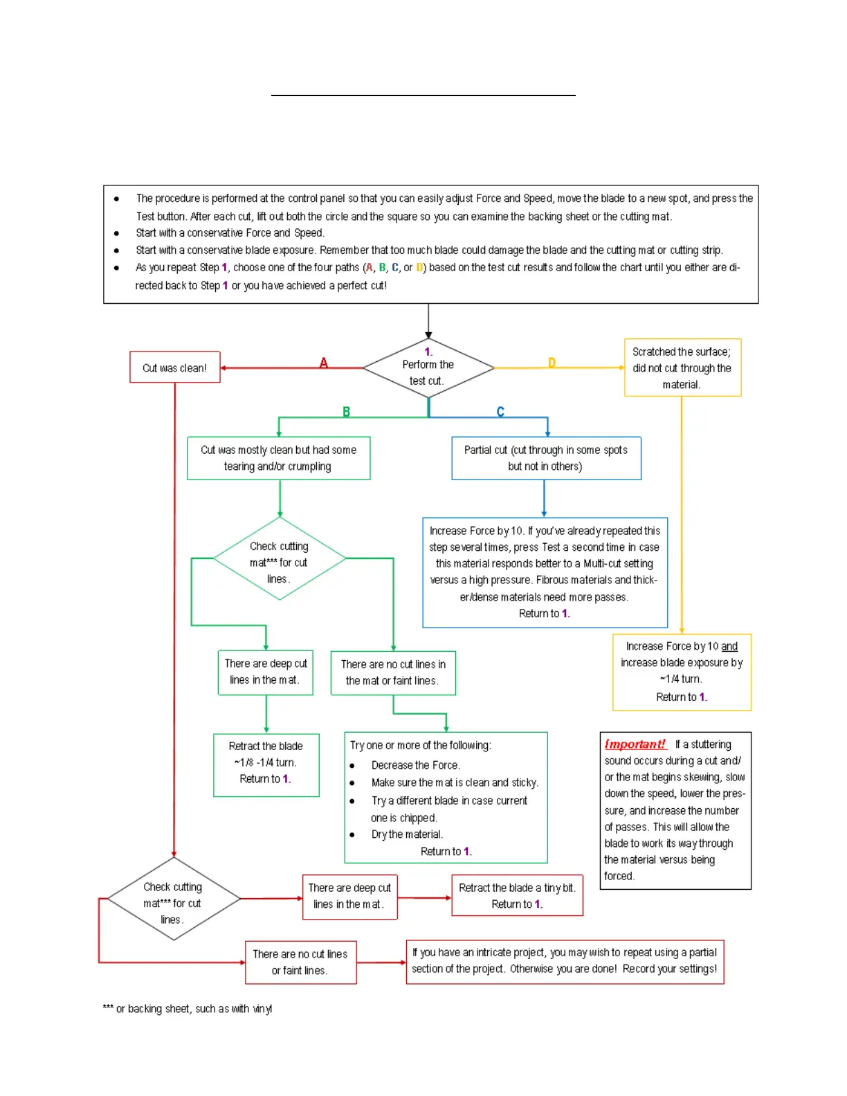
2.08 Test Cutting Flow Chart for the SOLO
The following flow chart can be used to identify which settings should be adjusted after a test cut (or even a
complete project cut). Based on the cut, pick a path (A, B, C, or D) and perform recommended changes and
then repeat the test cut. The goal is to reach the bottommost box on path A.
© 2021,2022 Sandy McCauley, All Rights Reserved

Table of Contents