EasyManua.ls Logo

WinGD RT-flex50DF - Page 60

Default Icon
586 pages
Print Icon
To Next Page IconTo Next Page
To Next Page IconTo Next Page
To Previous Page IconTo Previous Page
To Previous Page IconTo Previous Page
Loading...
Maintenance03521/A1
Winterthur Gas & Diesel Ltd.
6/ 7
WCH03038
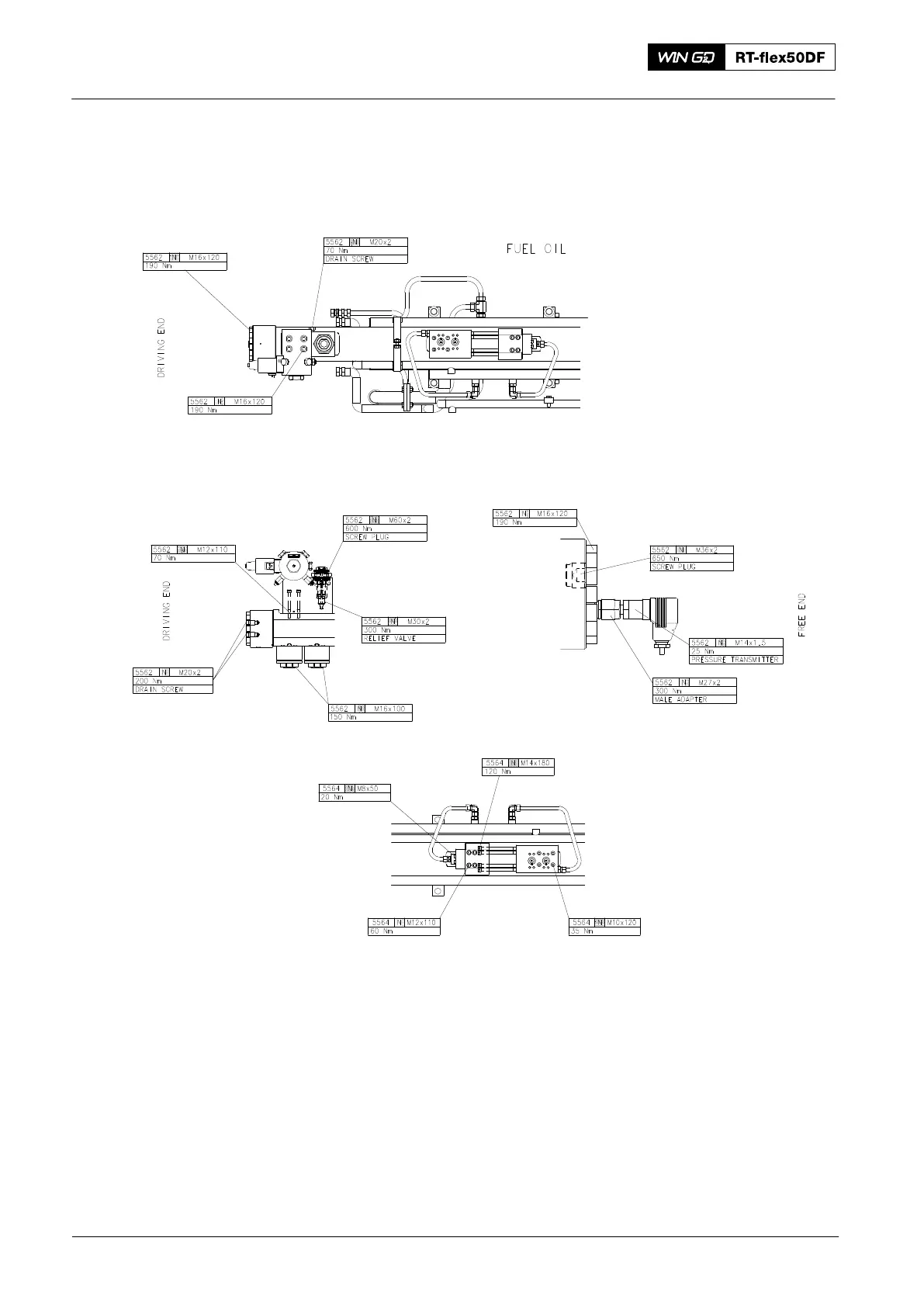
Fig. 6
2016
Tightening Values of Important Screwed Connections

Table of Contents