EasyManua.ls Logo

Yamaha 200A - Ignition System Troubleshooting (Engine Not Running Stably)

Yamaha 200A
281 pages
Print Icon
To Next Page IconTo Next Page
To Next Page IconTo Next Page
To Previous Page IconTo Previous Page
To Previous Page IconTo Previous Page
Loading...
60H5E11
Troubleshooting
TRBL
SHTG
Ye s
No
Ye s
No
Ye s
No
Ye s
No
Ye s
No
Ye s
No
Continued on next page.
Continued on next page.
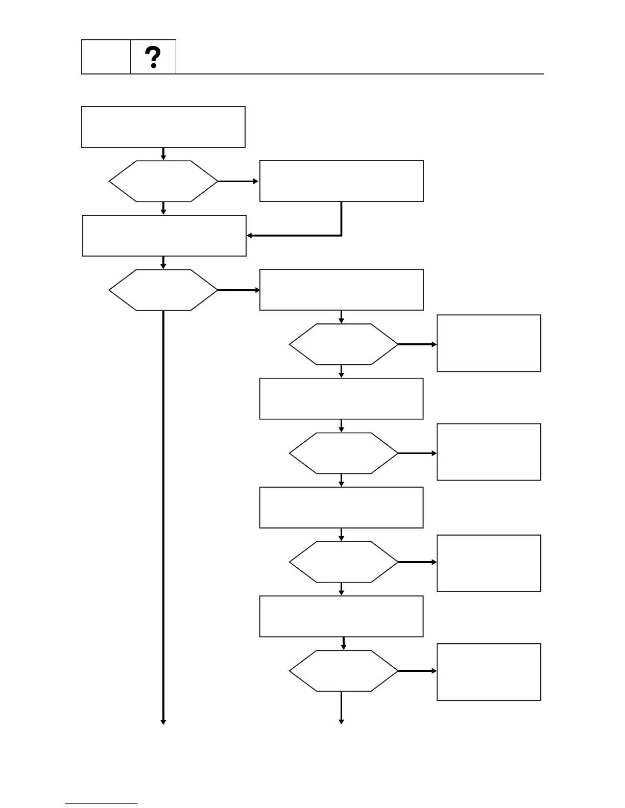
Ignition system
Check that the spark plugs
produce sparks.
Are there
sparks?
Check the spark plugs, and clean
or replace them as required.
Check the ignition spark using
the spark gap tester.
Good ignition
spark condition?
Check the spark plug wire and
spark plug cap for deterioration.
No deterioration?
Replace the spark
plug wire or spark
plug cap.
Measure the ignition coil
resistance.
Is the measured
resistance fall
within the
specification?
Replace the ignition
coil.
Measure he pulser coil output
peak voltage.
Is measured
voltage exceeds the
specified value?
Replace the pulser
coil.
Measure the charge coil output
voltage.
Replace the charge
coil.
Is measured
voltage exceeds the
specified value?
9-7

Table of Contents

Related product manuals