EasyManua.ls Logo

ABB PFEA 112 - Cable Diagram, 3 BSE028140 D0065, Page 4;5, Rev. C

ABB PFEA 112
216 pages
Print Icon
To Next Page IconTo Next Page
To Next Page IconTo Next Page
To Previous Page IconTo Previous Page
To Previous Page IconTo Previous Page
Loading...
Tension Electronics PFEA111/112, User Manual
Appendix F PFCL 201 - Designing the Load Cell Installation
F-14 3BSE029380R0101 Rev C
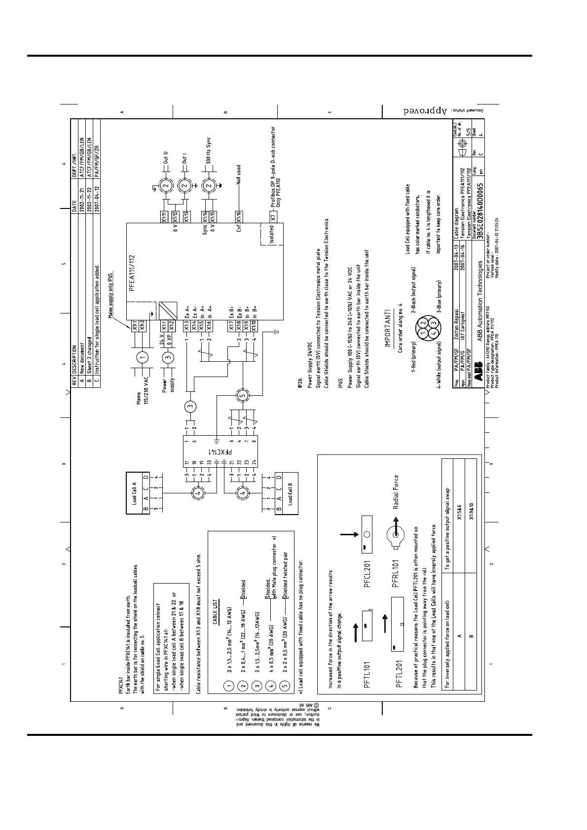
F.10 Cable Diagram, 3BSE028140D0065, Page 4/5, Rev. C

Table of Contents

Related product manuals