EasyManua.ls Logo

Daikin D-BACS - System Wiring

Daikin D-BACS
376 pages
Print Icon
To Next Page IconTo Next Page
To Next Page IconTo Next Page
To Previous Page IconTo Previous Page
To Previous Page IconTo Previous Page
Loading...
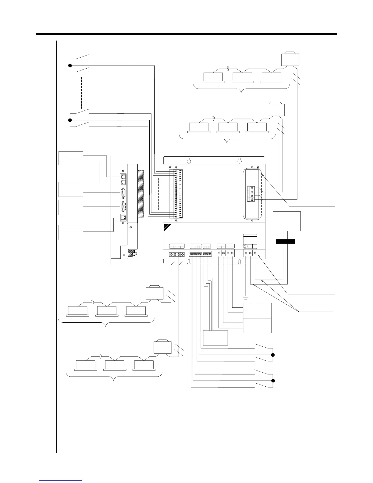
188 3.5 System Wiring
intelligent Manager
3.5 System Wiring
10BASE-T
100BASE-TX
RS232C-2LINE PHONE RS232C-1
Telephone line
AIRNET
Equipment
for RS232C
Equipment
for RS232C
Ethernet
Telephone
PC (HUB)
DIII - 3 DIII - 4
Terminal contact size : M3.5
Di
165134GG11G6G15G314G12G12 1097G8
Power supply
wiring : 2.00mm
2
Only as for DAM602B51
AC100-240V
~
50/60Hz
Earth leakage breaker
(install for safety)
T-
Do-2
maximum of 64 groups
B1
RS485 Do-1
F1
R+
L
Di
F2
Outdoor
unit
Outdoor
unit
B2
Lamp or
the like
F1
maximum of 64 groups
A1
maximum of 64 groups
F2F1
DIII-2DIII-1
POWER
T+
F2
A2
Power supply
100V-240V
50/60Hz
F2
N
Lamp or
the like
R-
Equipment
for RS485
F1
maximum of 64 groups
Outdoor
unit
Outdoor
unit
4GG213
G
DI (1)
DI (2)
G
DI (15)
DI (16)
G
DI (4)
DI (3)
G
DI (2)
DI (1)
F1 F2
F1 F2
F1 F2
F1 F2 F1 F2
F1 F2
F1 F2
F1 F2
F1 F2 F1 F2
F1 F2 F1 F2
DAIKIN D-BACS

Table of Contents

Related product manuals