EasyManua.ls Logo

Daikin D-BACS - System Configuration

Daikin D-BACS
376 pages
Print Icon
To Next Page IconTo Next Page
To Next Page IconTo Next Page
To Previous Page IconTo Previous Page
To Previous Page IconTo Previous Page
Loading...
1.3 System Configuration 201
Interface for Use in BACnet
®
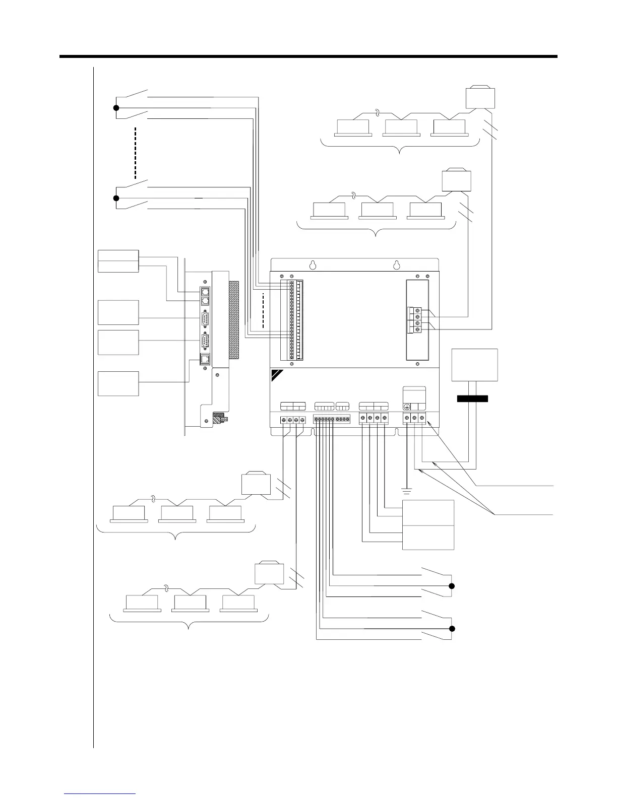
1.3 System Configuration
1P191170C
DIII-4 Force OFF input
DIII-3 Force OFF input
Air conditioner
malfunction
BACnet Gateway
malfunction
G
DI (1)
DI (2)
G
DI (11)
DI (12)
maximum of 64 groups
maximum of 64 groups
Outdoor
unit
Outdoor
unit
F1 F2
F1 F2 F1 F2 F1 F2
F1 F2 F1 F2
10BASE-T
100BASE-TX
RS232C-2LINE PHONE RS232C-1
Telephone line
AIRNET
For
maintenance
Central
monitoring
board
Ethernet
Telephone
BACnet
Client
DIII - 3 DIII - 4
Di
165134GG11G6G15G314G12G12 1097G8
F1 F2F1 F2
AC100-240V
~
50/60Hz
T-
Do-2
B1
RS485 Do-1
F1
R+
L
Di
F2 B2A1
DIII-2DIII-1
POWER
T+
A2F2
N
R-
F1 4GG213
DAIKIN D-BACS
Terminal contact size : M3.5
Power supply
wiring : 2.00mm
2
Earth leakage breaker
(install for safety)
Power supply
100V-240V
50/60Hz
Outdoor
unit
Outdoor
unit
maximum of 64 groups
maximum of 64 groups
F1 F2
F1 F2 F1 F2
F1 F2
F1 F2
F1 F2
G
DIII-2 Force OFF input
DIII-1 Force OFF input
G

Table of Contents