EasyManua.ls Logo

Daikin D-BACS - Object Details; Node Objects; DIII-NET Common Objects

Daikin D-BACS
376 pages
Print Icon
To Next Page IconTo Next Page
To Next Page IconTo Next Page
To Previous Page IconTo Previous Page
To Previous Page IconTo Previous Page
Loading...
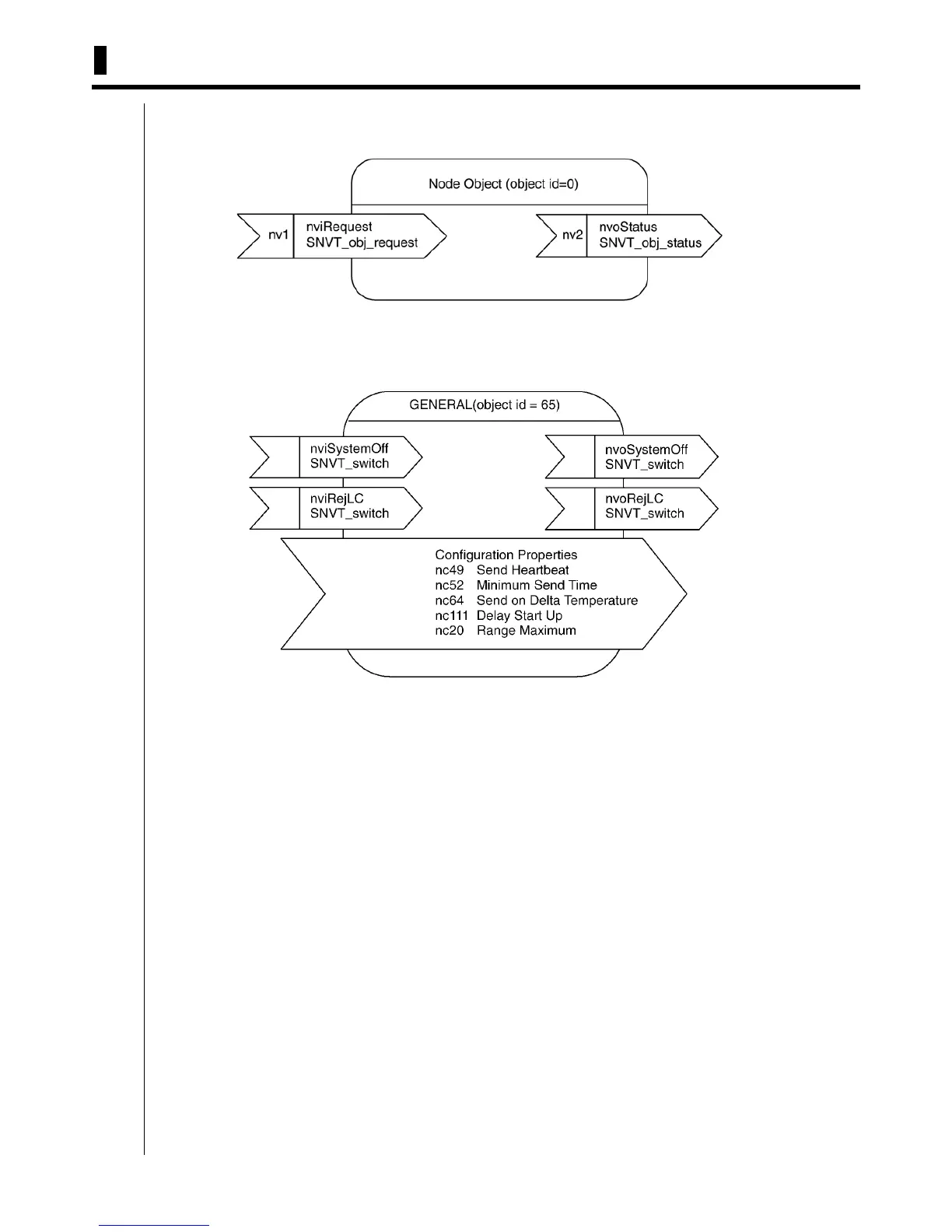
232 7.1 Node Objects
Interface for use in LONWORKS
®
7. Object Details
7.1 Node Objects
7.2 DIII-NET Common Objects

Table of Contents

Related product manuals