EasyManua.ls Logo

Daikin D-BACS - Group and Zone; Definition; Patterns of Group and Zone

Daikin D-BACS
376 pages
Print Icon
To Next Page IconTo Next Page
To Next Page IconTo Next Page
To Previous Page IconTo Previous Page
To Previous Page IconTo Previous Page
Loading...
40 6.1 Definition
Fundamental of DIII-NET
6. Group and Zone
6.1 Definition
Group control
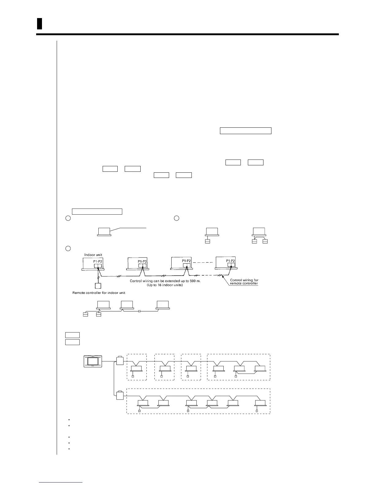
The group means the indoor units connected by the same control wiring for remote controller (connected to terminal
P1 and P2) and all the unit in group have “the same setting” and “the same operation”.
The indoor units in the group are controlled by the remote controller for indoor unit.
The number of indoor units in one group is up to 16 units.
Zone control
The zone means the indoor units connected by the same control wiring for central remote controller (connected to
terminal F1 and F2) and all the unit in zone have “the same setting”.
The zone control of the indoor unit is operated by the central remote controller.
From 1 up to 64 zones can be controlled by the central remote controller.
The number of groups you can set in one zone is from 1 up to 64 groups.
Up to 16 units can be set in one group, and up to 64 groups (up to 128 units) can be connected.
6.2 Patterns of Group and Zone
Centralized controllers are capable of controlling/monitoring up to 64 groups of indoor units (hereafter “groups”).
The main functions of the centralized controllers include :
1. Collective starting/stopping of operation of the indoor units connected to the
centralized controller
.
2. Starting/stopping of operation, temperature setting, switching between temperature control modes and
enabling/disabling of operation with the hand-held remote control by zone or group .
3. Scheduling by zone or group .
4. Monitoring of the operation status by zone or group .
5. Display of the air conditioner operation history.
6. Compulsory contact stop input from the central monitoring panel (non-voltage, normally-open contact).
A group of indoor units include:
Zone control with the centralized controller
Zone control, which allows collective settings for more than one group, is available with the centralized
controller, which facilitates the setting operations.
1 One indoor unit without a remote control.
3 Up to 16 indoor units controlled with one or two remote controls.
One setting makes the same setting for all of the units in one zone.
Up to 128 zones can be set with one centralized controller.
(The maximum number of groups in one zone is 64.)
Groups can be zoned at will with the centralized controller.
Indoor units in one group can be divided into more than one zone.
1 Zone is not limited to 1 Group and vice versa.
2 One indoor unit controlled with one or two remote controls.
Zone 1
Up to 16 unitsTwo remote controls
No remote control Remote control Remote control
or
Indoor unit
Zone 5
Zone 2 Zone 3 Zone 4

Table of Contents

Related product manuals