EasyManua.ls Logo

Daikin D-BACS - Page 366

Daikin D-BACS
376 pages
Print Icon
To Next Page IconTo Next Page
To Next Page IconTo Next Page
To Previous Page IconTo Previous Page
To Previous Page IconTo Previous Page
Loading...
2.6 <KRP928B2S> Interface Adaptor for DIII-NET (RA) 349
Adaptor
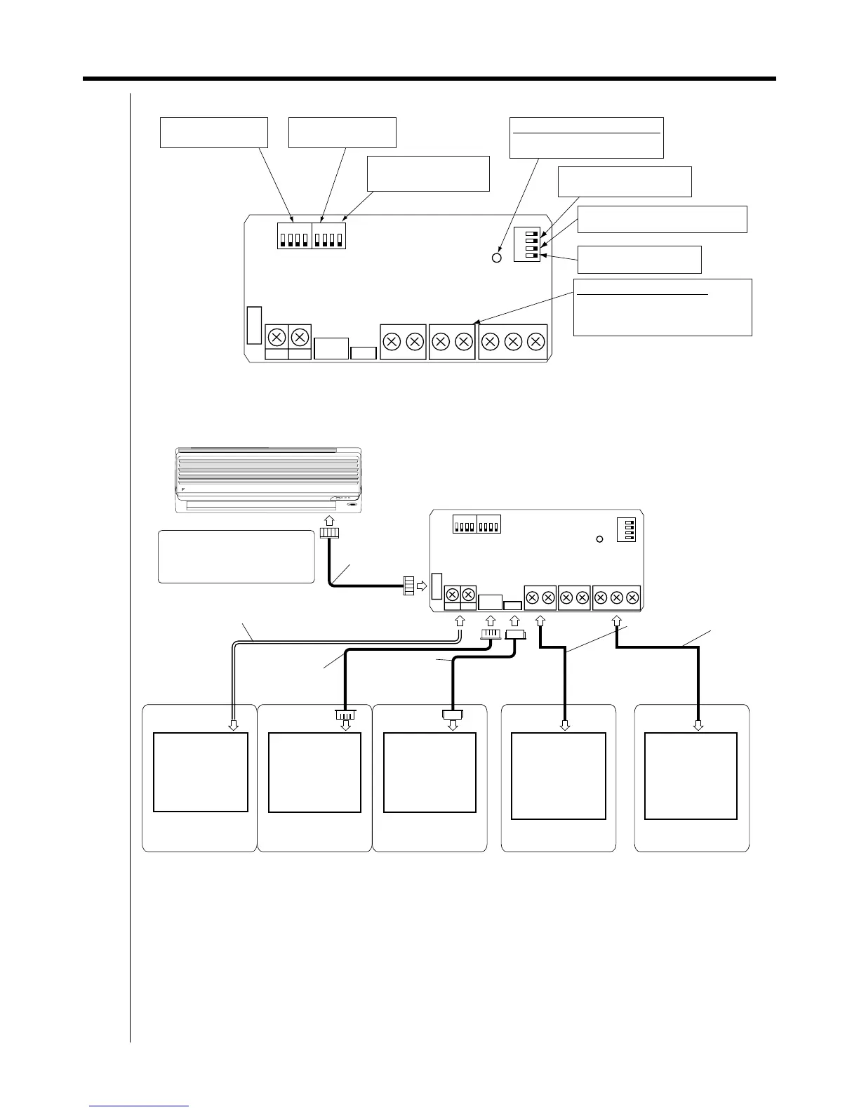
2.6.2 Part Names and Functions
2.6.3 Electric Wiring Work and Initial Settings
1234 1234
1234
1
0
ON
OFF
ON
OFF
SW1
S16
S19
S6
F1
SW2
SW3
LED1
Tes1
S1 S8 S5
F2
Lower group number
switch (SW1)
Upper group number
switch (SW2-1to 3)
Operation when recovering
from a power outage mode
switch (SW2-4)
Service monitor (LED1: green)
When the CPU is working
properly, the LED flashes.
Power supply terminal (S8)
Connect an external DC 12V power
supply only when reading the
Operating / error display.
Japanese unit / Overseas unit
Setting switch (SW3-3)
Momentary contact / constant contact
Selection switch (SW3-2)
Forced stop
Settings switch (SW3-1)
1234 1234
1234
1
0
ON
OFF
ON
OFF
SW1
S16
S19
S6
F1
SW2
SW3
LED1
Tes1
S1 S8 S5
F2
Once the switches are set and
the wiring complete, secure the
case using the included
screws.
A cable
field supply
A cable
field supply
Tele-con
(Field supply)
Remote controller
BRC944 Series
Card key
(Field supply)
BMS
(Field supply)
KRC65, KRC72,
KDC100A10, and KDC101B
Series cannot be connected.
DAIKIN
<Wiring procedure>
Supplied connection
harness
Non polarity
Included in the
Drain Up Kit.
Separately sold
remote control
code (quadplex)
KRCW101A Series
BMS
(Field supply)
Room air conditioner indoor unit
To HA connector (S21)
Cable available field supply
(See the installation manual of
the central remote controller)
Central controller
equipment
DCS302 Series
DCS301 Series
DCS601 Series
DST301 Series
In case that a central
remote controller
is connected
In case that the device
coping with HA JEM-A
is connected
Connecting a Wired
Remote Controller
Connecting a
Momentary / constant
Contact Input Equipment
Reading the Operating /
error Display
The adapter included
with the remote
controller is not used.

Table of Contents

Related product manuals