EasyManua.ls Logo

JRC JMA-3910-4 - Page 248

JRC JMA-3910-4
256 pages
To Next Page IconTo Next Page
To Next Page IconTo Next Page
To Previous Page IconTo Previous Page
To Previous Page IconTo Previous Page
Loading...
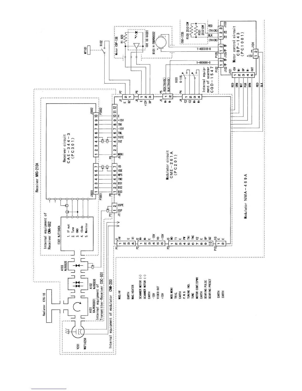
Appendix 6 Internal Connection Diagram of Scanner Unit Type NKE-1055

Table of Contents

Related product manuals