EasyManua.ls Logo

MIMAKI JV3-160SP - Y Motor Maintenance Flow

MIMAKI JV3-160SP
190 pages
To Next Page IconTo Next Page
To Next Page IconTo Next Page
To Previous Page IconTo Previous Page
To Previous Page IconTo Previous Page
Loading...
– 4.5 –
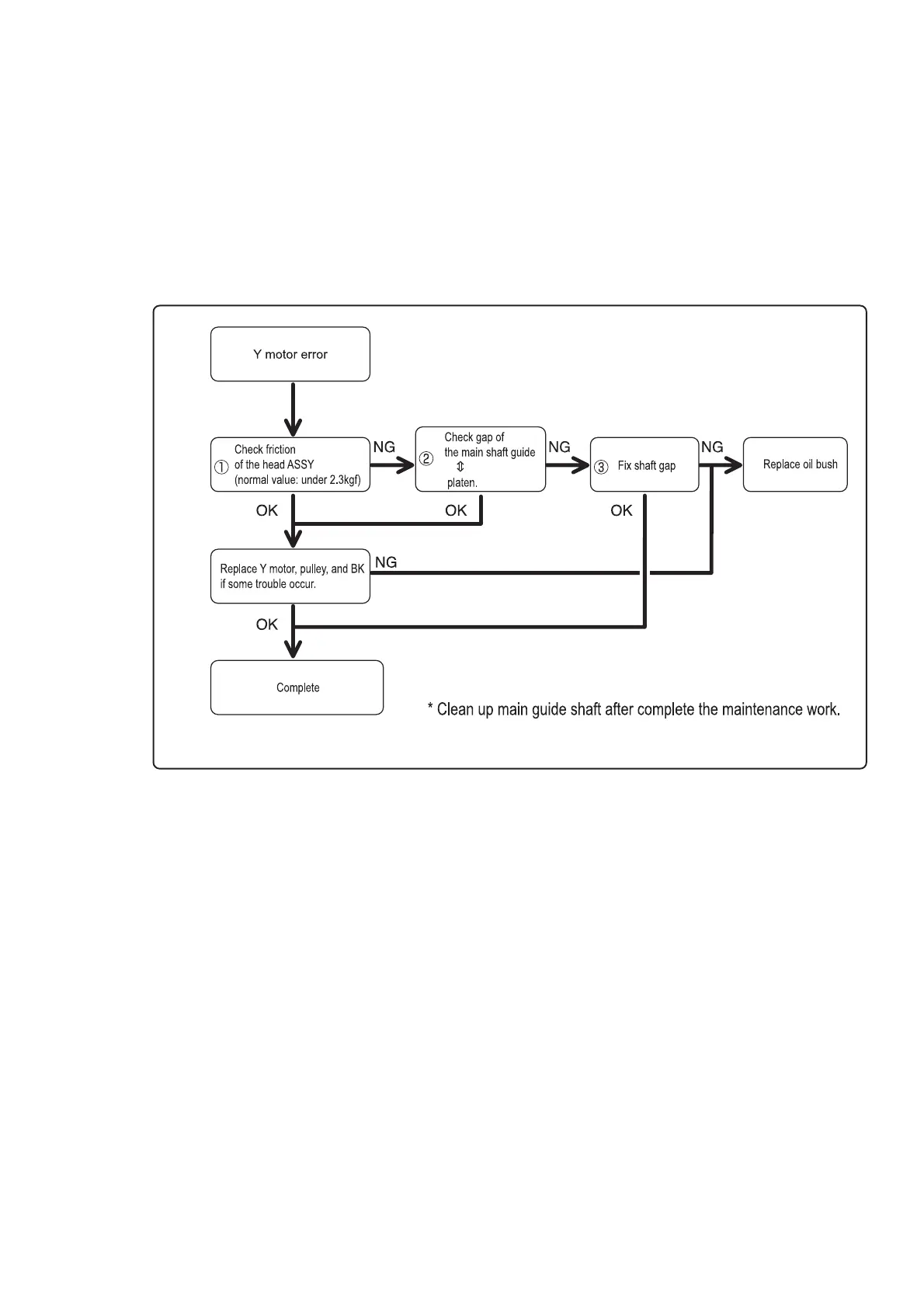
4-2-2. Y motor maintenance flow
[Procedure of adjustment]
•A error of Y motor occurs.

Table of Contents

Other manuals for MIMAKI JV3-160SP

Related product manuals