EasyManua.ls Logo

ORKEL MP2000-X - Wrapping Table, Chamber and Elevator Control

ORKEL MP2000-X
137 pages
Print Icon
To Next Page IconTo Next Page
To Next Page IconTo Next Page
To Previous Page IconTo Previous Page
To Previous Page IconTo Previous Page
Loading...
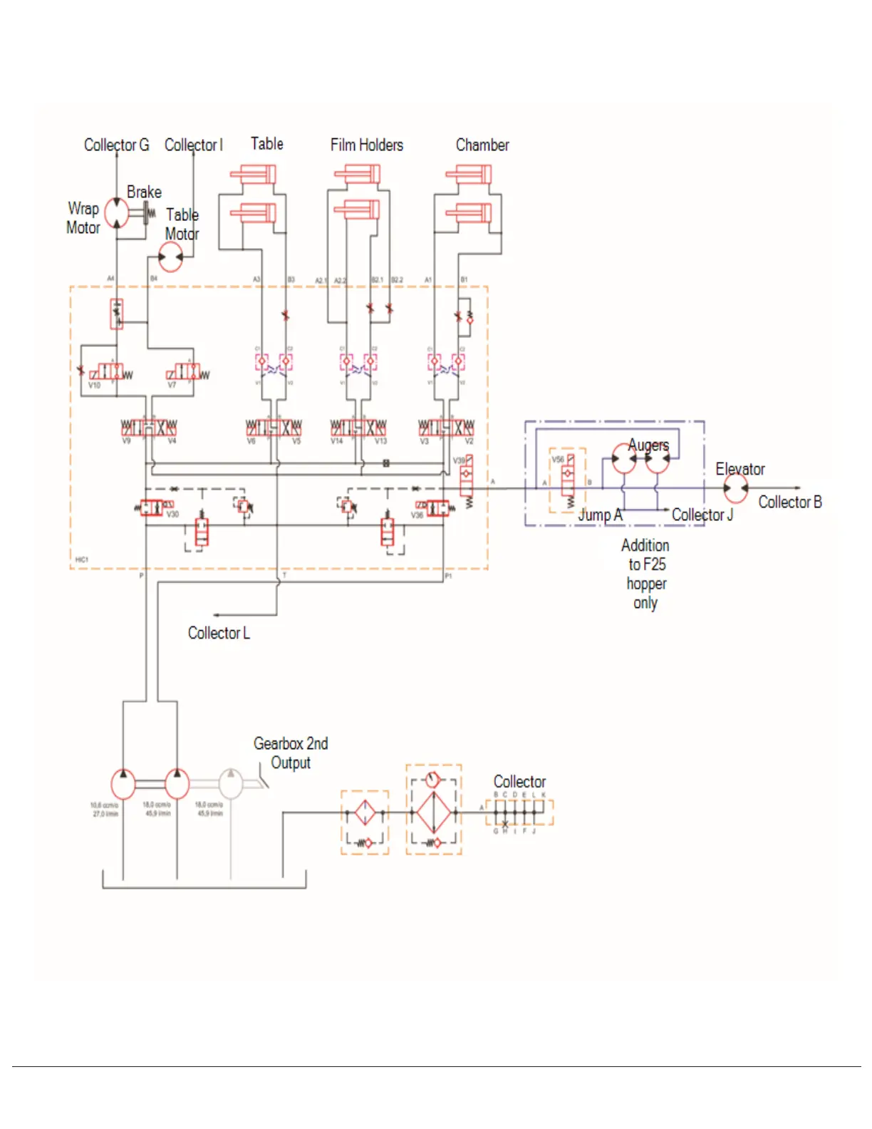
11.1.2 Wrapping table, chamber and elevator control
11 HYDRAULICS 125

Table of Contents