EasyManua.ls Logo

Panasonic FP0 - Page 67

Panasonic FP0
382 pages
Print Icon
To Next Page IconTo Next Page
To Next Page IconTo Next Page
To Previous Page IconTo Previous Page
To Previous Page IconTo Previous Page
Loading...
Expansion I/O UnitsFP0
3 15
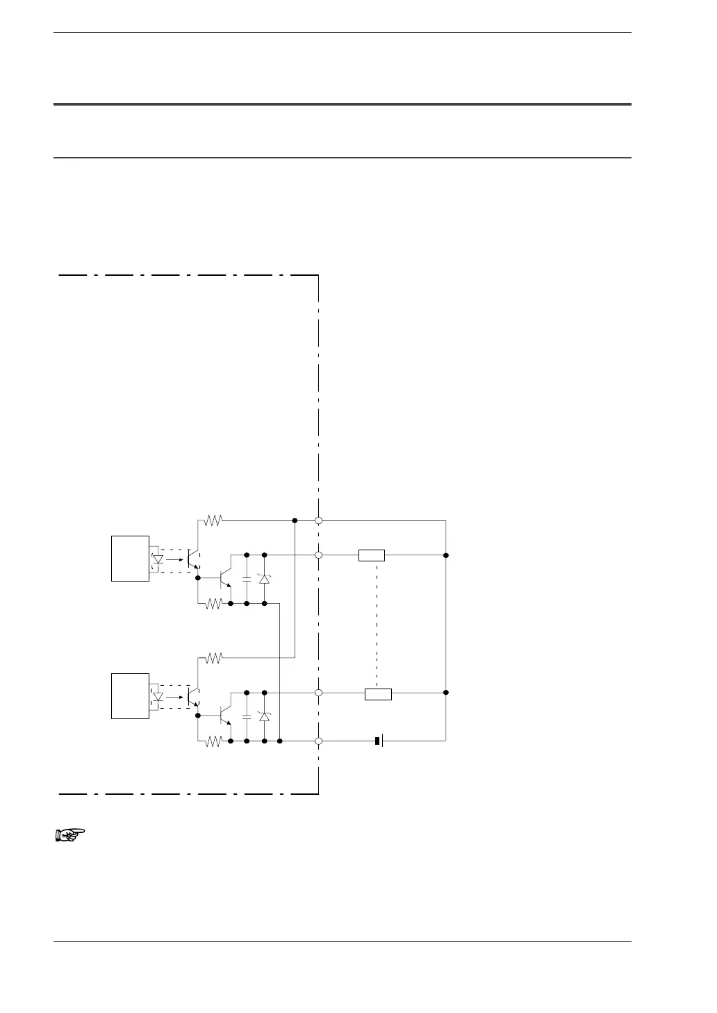
3.3 Internal Circuit Diagram
3.3.4 Expansion Output Units
3.3.4.1 NPN Open Collector Type (E8YT/E16YT)
When the load voltage and external power supply are the same
This example is when the values of the rated load voltage and external power supply
for driving the internal circuit are the same. In this situation, there is only one power
supply.
FP0-E8YT/E16YT
Y20
(+)
Load
Load
Output side
Internal
circuit
Internal
circuit
Y2n
()
24 V DC
(External power supply
and load voltage)
Note
The output number given above is the output number when the
expansion output unit is installed as the first expansion unit
(*section 5.3).

Table of Contents

Related product manuals