EasyManua.ls Logo

Panasonic FP0 - Page 66

Panasonic FP0
382 pages
Print Icon
To Next Page IconTo Next Page
To Next Page IconTo Next Page
To Previous Page IconTo Previous Page
To Previous Page IconTo Previous Page
Loading...
Expansion I/O Units FP0
3 14
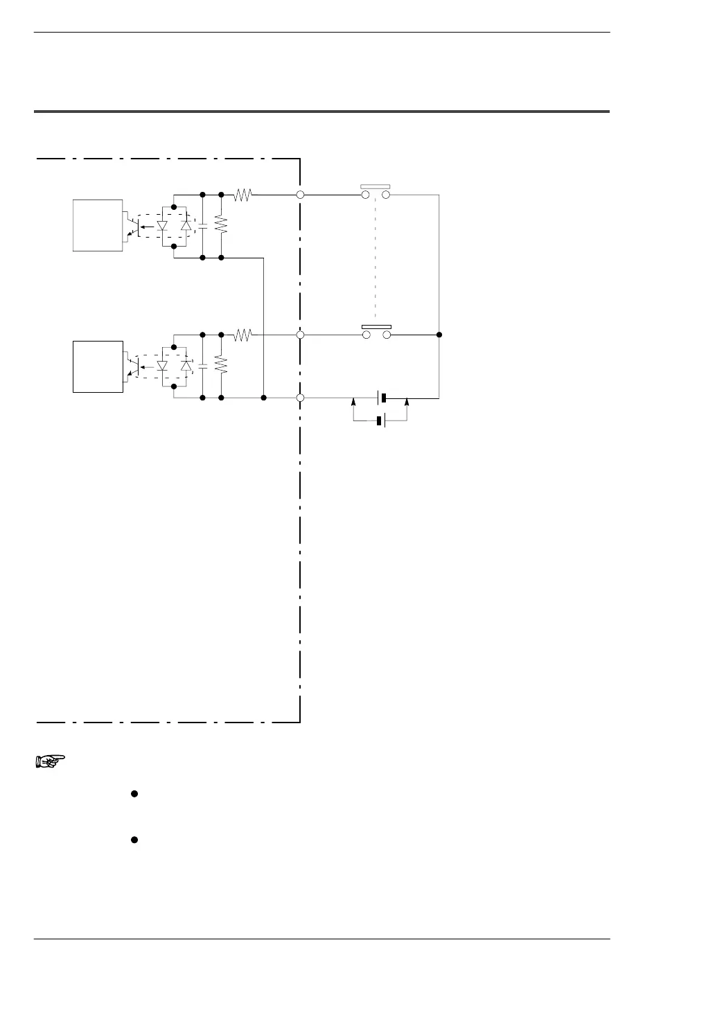
3.3 Internal Circuit Diagram
3.3.3 Expansion Input Units (E8X/E16X)
FP0-E8X/E16X
Internal
circuit
X20
X2n
COM
Input side
5.6 k
Internal
circuit
24 V DC (* Note)
5.6 k
1k
1k
Notes
Either positive or negative polarity is possible for the input
voltage supply.
The input number given above is the input number when the
expansion input unit is installed as the first expansion unit
(*section 5.3).

Table of Contents

Related product manuals