EasyManua.ls Logo

Panasonic FP0 - Page 65

Panasonic FP0
382 pages
Print Icon
To Next Page IconTo Next Page
To Next Page IconTo Next Page
To Previous Page IconTo Previous Page
To Previous Page IconTo Previous Page
Loading...
Expansion I/O UnitsFP0
3 13
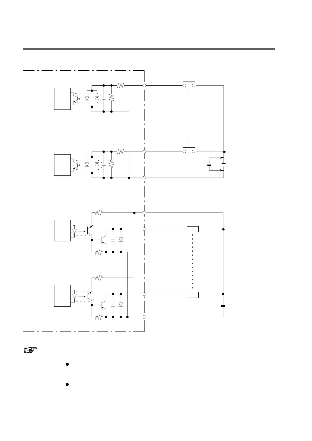
3.3 Internal Circuit Diagram
3.3.2.2 PNP Open Collector Type (E16P/E32P)
FP0-E16P/E32P
X20
X2n
COM
Y20
(+)
Y2n
Load
Load
5.6 k
5.6 k
Internal
circuit
Input side
Output side
Internal
circuit
Internal
circuit
Internal
circuit
()
24 V DC
1k
1k
24 V DC
(* Note)
Notes
Either positive or negative polarity is possible for the input
voltage supply.
The I/O number given above is the I/O number when the
expansion I/O unit is installed as the first expansion unit
(*section 5.3).

Table of Contents

Related product manuals