EasyManua.ls Logo

Panasonic FP0 - Page 69

Panasonic FP0
382 pages
Print Icon
To Next Page IconTo Next Page
To Next Page IconTo Next Page
To Previous Page IconTo Previous Page
To Previous Page IconTo Previous Page
Loading...
Expansion I/O UnitsFP0
3 17
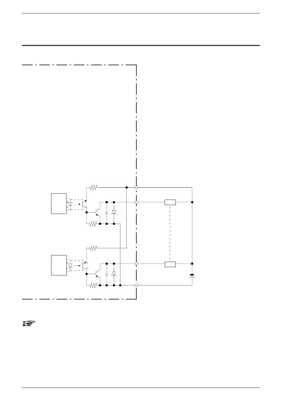
3.3 Internal Circuit Diagram
3.3.4.2 PNP Open Collector Type (E8YP/E16YP)
FP0-E8YP/E16YP
Y20
(+)
Y2F
Load
Load
Output side
Internal
circuit
Internal
circuit
24 V DC
()
Note
The output number given above is the output number when the
expansion output unit is installed as the first expansion unit
(*section 5.3).

Table of Contents

Related product manuals