EasyManua.ls Logo

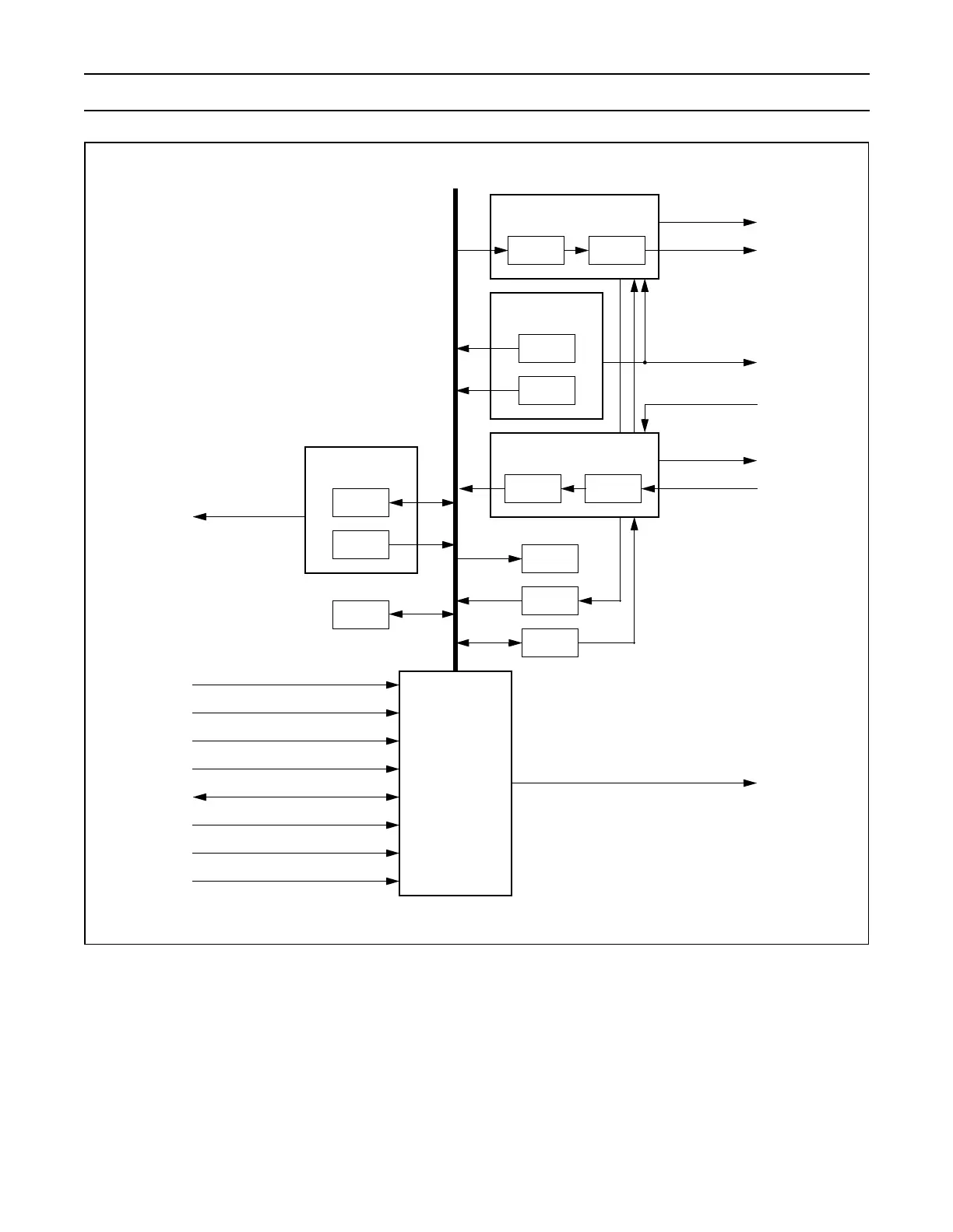
Philips LPC2129 - Figure 22: UART0 Block Diagram

Philips LPC2129
306 pages
Print Icon
To Next Page IconTo Next Page
To Next Page IconTo Next Page
To Previous Page IconTo Previous Page
To Previous Page IconTo Previous Page
Loading...
UART0 150 May 03, 2004
Philips Semiconductors Preliminary User Manual
LPC2119/2129/2194/2292/2294ARM-based Microcontroller
Figure 22: UART0 Block Diagram
THR
NTXRDY
TxD0
NBAUDOUT
RCLK
RxD0
NRXRDY
U0TSR
U0THR
U0Tx
U0BRG
U0DLL
U0DLM
U0RSR
U0Rx
U0RBR
U0FCR
U0LSR
LCRU0LCR
DDISVPB
Interface
U0SCR
INTERRUPT
U0IER
U0IIR
pclk
PA[2:0]
PSEL
PSTB
PWRITE
PD[7:0]
AR
MR
U0INTR

Table of Contents

Related product manuals