EasyManua.ls Logo

Renesas RL78/F14 - Page 245

Renesas RL78/F14
1879 pages
To Next Page IconTo Next Page
To Next Page IconTo Next Page
To Previous Page IconTo Previous Page
To Previous Page IconTo Previous Page
Loading...
RL78/F13, F14 CHAPTER 4 PORT FUNCTIONS
R01UH0368EJ0210 Rev.2.10 213
Dec 10, 2015
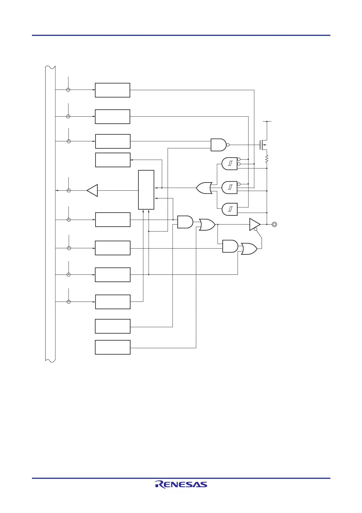
Figure 4-6. Block Diagram of P11
P11/TI12/TO12/
SI10/SDA10/RXD1
/
LRXD1/CRXD0/
(TRDIOB0)
WR
PU
RD
WR
PORT
PU11
P11
EV
DD
P-ch
PU1
P1
WR
PM
PM1
POM11
POM1
WR
POM
PM11
CMOS
(Schmitt3)
TTL
PIM1
PIM11
WR
PIM
PITHL1
PITHL11
WR
PITHL
CMOS
(Schmitt1)
WR
PMS
PMS
PMS0
Alternate function
SDA10
Alternate function
TO12/(TRDIOB0)
Alternate function
Internal bus
Selector
Output latch
P1: Port register 1
PU1: Pull-up resistor option register 1
PM1: Port mode register 1
PIM1: Port input mode register 1
POM1: Port output mode register 1
PMS: Port mode select register
PITHL1: Port input threshold control register 1
RD: Read signal
WRxx: Write signal

Table of Contents

Related product manuals