EasyManua.ls Logo

Sedecal SHF-310 - Page 403

Default Icon
427 pages
Print Icon
To Next Page IconTo Next Page
To Next Page IconTo Next Page
To Previous Page IconTo Previous Page
To Previous Page IconTo Previous Page
Loading...
A
A
B
B
C
C
D
D
E
E
4 4
3 3
2 2
1 1
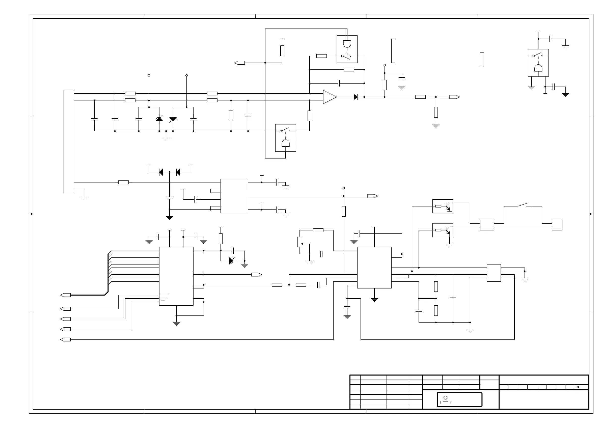
1V = 10mA (FROM 10mA UP TO 80 mA)
1V = 100mA (FROM 100mA UP TO maximum mA)
-mA
GND
FIL I
-FIL DR 1
-FIL DR 2
250V 250V
1-14 7-8
+mA
DG300
(4) R38, R39 = 226K, and R60, R62 = 25K5 for A3000-36
(4)
(4)
(4)
(6)
(6) Adjust R49 to have a period of 150 us at U23-5
(5) R36, R37 = 200K, and R40 = 2K21 for A3000-44
(5)
(5)
(5)
1V = 20mA (FROM 10mA UP TO 80 mA)
1V = 200mA (FROM 100mA UP TO maximum mA)
A3000-44
(8) Remove Z6 and Z7 for A3000-44
(8)(8)
HT CONTROLLER
A3000-33/34/35/36/43/44
3/3
26/05/05F. Díaz
26/05/05A. Díaz
G
H
I
J
K
NC 03/216
AC 01/04
NC 04/202
NC 05/027
NC 05/061
F. Díaz
F. Díaz
F. Díaz
F. Díaz
F. Díaz
18/12/03
21/09/04
02/12/04
08/02/05
01/04/05
GHIJK
REV DESCRIPTION ISSUED BY DATE
DRAWING
REVISED
NAME DATE SHEET / OF
REV
SEDECAL
AD2
AD3
AD4
AD5
AD6
AD7
AD0
AD1
A11
A12
+12V -12V
+12V
+12V
+12V
+12V
-12V
+12V
-12V
-12V
-12V
+5V
U24A
DG300
2
6
4
R37
100K
R36
100K
R40
10K
TP13
mA -
R42
1K
TP5
mA
C74
100nF
R62
12K7
C48
10nF
1N4148
D17
U20-C
ULN2803A
3
16
R38
113K
K1
U20-D
ULN2803A
9
1
18
U6
AD7837
7
6
11
1
2
3
4
5
8
9
10
12
13
14
15
16
17
18
19
20
21
22
23
24
Vss
Vdd
DGND
CS
RfbA
VrefA
VoutA
AGDNA
AGNDB
VoutB
VrefB
RfbB
WR
LDAC
A1
A0
DB7
DB6
DB5
DB4
DB3
DB2
DB1
DB0
C47
10nF
R47
49K9
R49
20K
FREQUENCY
R69
205
R46
4K99
C61
100nF
R41
8K87
R44
10K
C60
100nF
D9
1N4148
V22
LM336AZ
P3
4
5
TP8
FIL
D8
1N4148
RP4
1K
1 2
3 4
87
65
R39
113K
RP14-B
22
3
1
4
2
C49
10nF
C62
100nF
R43
1K54
C55
100nF
C73
100nF
C59
10nF
R48
10K
P4
5
6
7
8
C56
100nF
C71
100nF
U23
TL594
1
2
16
15
9
7
4
5
10
6
12
11
13
14
3
8
+1
-1
+2
-2
E1
GND
DT
CT
E2
RT
V+
C2
DC
REF
FB
C1
R68
10K
R67
10K
C52
10nF
C42
100nF
C50
1uF
+
-
U18D
TL084
12
13
14
C43
100nF
R60
12K7
C54
100nF
R35
1K
R34
1K
U21
AD536
1 14
3
4
7
9
10
8
6
VIN +VS
-VS
CAV
BI
RL
G
ID
VD
U24B
DG300
13
9
11
R61
10K
Z7
1N4757A
C51
100nF
C46
100nF
C70
100nF
TP14
mA +
C53
100nF
Z6
1N4757A
U24
14
8
7
C45
100nF
DATA BUS
mA
-CS DAC
-mA SAFETY
FIL I
A15
-WR DAC
-L DAC
KV DEM

Table of Contents

Related product manuals