EasyManua.ls Logo

Sedecal SHF-310 - Page 78

Default Icon
427 pages
Print Icon
To Next Page IconTo Next Page
To Next Page IconTo Next Page
To Previous Page IconTo Previous Page
To Previous Page IconTo Previous Page
Loading...
SEDECAL
54301045
DWG:
NAME DATE
DRAWING
REVISED
SHEET / OF
AREVBCDEF
F. GARCIA 04/04/99
2/2
A. DIAZ 28/01/00
REV DESCRIPTION ISSUED BY DATE
F. GARCIA 05/05/00
New interfaceA
F. GARCIA 04/01/01
CN 00/211B
SYSTEM INTERCONNECTION
COMPACT GENERATORS
F. GARCIA 02/02/01
New interfaceC
F. GARCIA 08/01/02
New interfaceD
F. GARCIA 26/04/04
E
CN 04/032
F. GARCIA 01/09/06
F
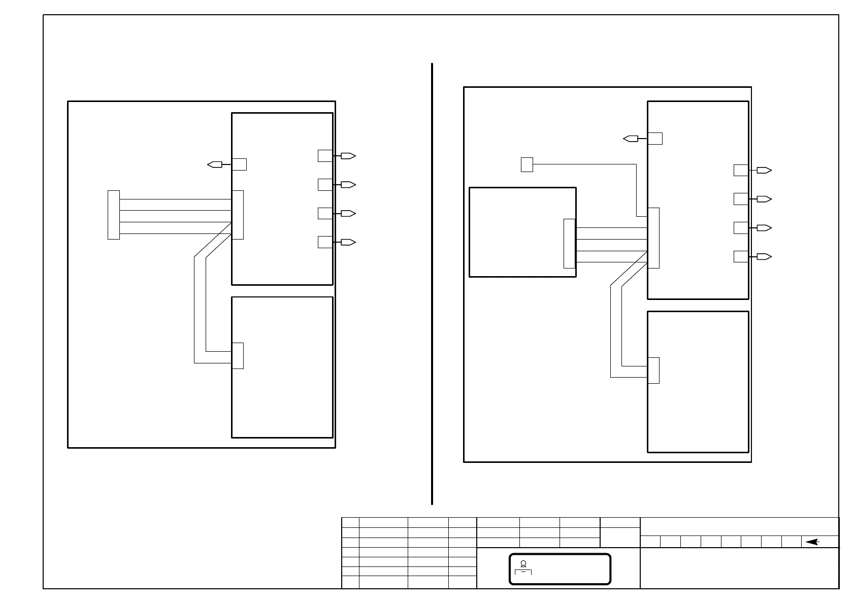
Adaptation Boards
GND
+12V
+24V UNR
--12V
NOTE.-- The Adaptation Boards are optional
J1
AEC
ADAPTATION BOARD
(A3263--03)
to Ion Chamber #1
to Ion Chamber #2
to Ion Chamber #3
to Ion Chamber #4
J2
J3
J5
J4
NOTE
Depending on the Ion Chamber,
make jumpers configuration and
interface as specific schematic IM-xxx
GENERATOR CABINET
10
4
3
2
TB1
TOMO / BUCKY
ADAPTATION BOARD
(A3261--03/05)
NOTE
Depending on the Tomo Device,
make jumpers configuration and
interface as specific schematic IM-xxx
3TS1
18
17
15
16
to J5 of ATP Console Board
13
12
TB1
GND
+12V
+24V UNR
--12V
J1
AEC
ADAPTATION BOARD
(A3263--03)
to Ion Chamber #1
to Ion Chamber #2
to Ion Chamber #3
to Ion Chamber #4
J2
J3
J5
J4
NOTE
Depending on the Ion Chamber,
make jumpers configuration and
interface as specific schematic IM-xxx
GENERATOR CABINET
10
4
3
2
TB1
TOMO / BUCKY
ADAPTATION BOARD
(A3261--03/05)
NOTE
Depending on the Tomo Device,
make jumpers configuration and
interface as specific schematic IM-xxx
TB1
2
5
4
3
to J5 of ATP Console Board
13
12
TB1
3TS1
39
RF ADAPTATION BOARD
(A3514--04)
9
HIGH VOLTAGE SUPPLY (if required)
Interconnection of Adaptation Boards
for a Generator without RF Adaptation Board
Interconnection of Adaptation Boards
for a Generator with RF Adaptation Board

Table of Contents

Related product manuals