EasyManua.ls Logo

Suzuki DF15 - Troubleshooting

Suzuki DF15
320 pages
Print Icon
To Next Page IconTo Next Page
To Next Page IconTo Next Page
To Previous Page IconTo Previous Page
To Previous Page IconTo Previous Page
Loading...
IGNITION AND ELECTRICAL 3-25
TROUBLESHOOTING
NOTE:
Before troubleshooting the electric starter system, make sure of the following :
Battery is fully charged.
All cables / wires are securely connected.
Shift is in “NEUTRAL” position.
If any abnormality is found, immediately disconnect battery cables from battery.
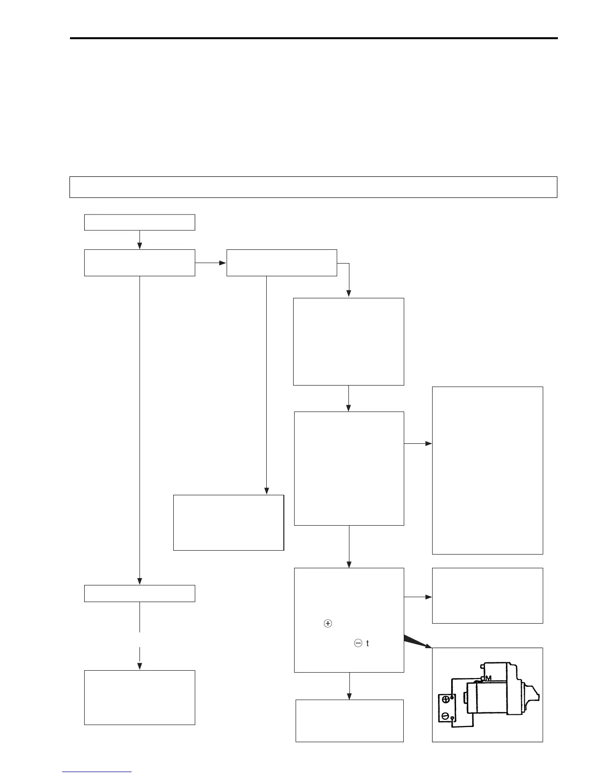
Engine does not start.
Does engine turn over
with continued cranking?
Does the flywheel rotate?
Check battery for charg-
ing condition.
Check battery terminals
for connections and cor-
rosion.
Does starter motor ro-
tate?
Check battery for charg-
ing condition.
Check battery terminals
for connections and cor-
rosion.
Check 20A fuse and
fuse case.
(See page 3-21.)
Remove starter motor
from engine.
Does starter motor turn
under no-load condi-
tions by connecting bat-
tery
+
terminal to “M”
terminal of starter motor
and battery
-
terminal
to the starter motor
body.
The magnetic switch
and / or connection is
faulty.
Replace it.
Check function of neu-
tral switch (See page 3-
27.)
Check ignition switch
function. (See page 3-
26.)
Check starter relay. (See
page 3-27.)
Check starter button
function.
(See page 3-26.)
Check wiring system
and connections be-
tween starter relay and
ignition switch (or starter
button).
Check the brush and
brush holder. (See page
3-34.)
Check the armature coil.
(See page 3-34.)
NO
NO
YES
YES
YES
YES
NO
NO
YES
No (or turns slowly)
Check pinion and over-
running clutch. (See
page 3-35.)
Check starter magnetic
switch. (See page 3-37.)
Check for starter relay
“Click” sound when turn-
ing ignition switch to
“START”. (R model)
Check for starter relay
“Click” sound when
starter button depres-
sed. (Tiller handle
model)
Is there “Click” sound?

Table of Contents

Related product manuals