EasyManua.ls Logo

wsm M8540NARROW - 4 WD; Bi-Speed Turn (T;M Control) System

wsm M8540NARROW
303 pages
Print Icon
To Next Page IconTo Next Page
To Next Page IconTo Next Page
To Previous Page IconTo Previous Page
To Previous Page IconTo Previous Page
Loading...
ELECTRICAL SYSTEM
M8540Narrow, M9540Narrow, WSM
N9-M17
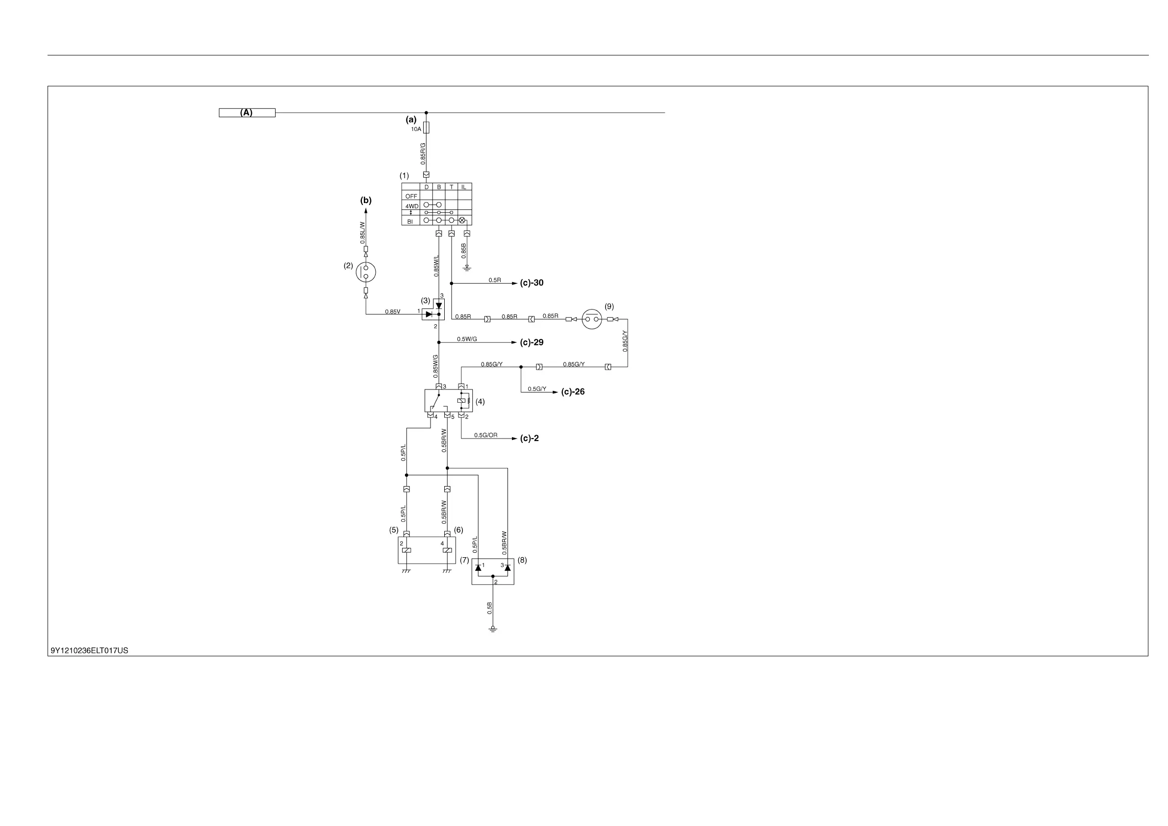
(4) 4WD / Bi-speed Turn (T/M Control) System
(1) 4WD / Bi-speed Switch (12 V, 7 W)
(2) Brake Switch L.H.
(3) Diode (4WD Brake)
(4) Relay (Bi-speed)
(5) DT Valve (Solenoid)
(6) Bi-speed Valve (Solenoid)
(7) Diode (DT)
(8) Diode (Bi-speed)
(9) Front Turning Switch
(A) Key / IG (a) Fuse (T/M Control)
(b) To Brake Switch R.H.
(c) To Meter Panel
KiSC issued 07, 2013 A

Table of Contents

Related product manuals