EasyManua.ls Logo

BeneVision N1 - WLAN Installation and Configuration; WLAN Installation Introduction

Default Icon
130 pages
Print Icon
To Next Page IconTo Next Page
To Next Page IconTo Next Page
To Previous Page IconTo Previous Page
To Previous Page IconTo Previous Page
Loading...
3-1
3 WLAN Installation
3.1 Introduction
This chapter describes how to install the Mindray patient monitor that uses the wireless local area network (WLAN).
3.2 Network Deployment Process
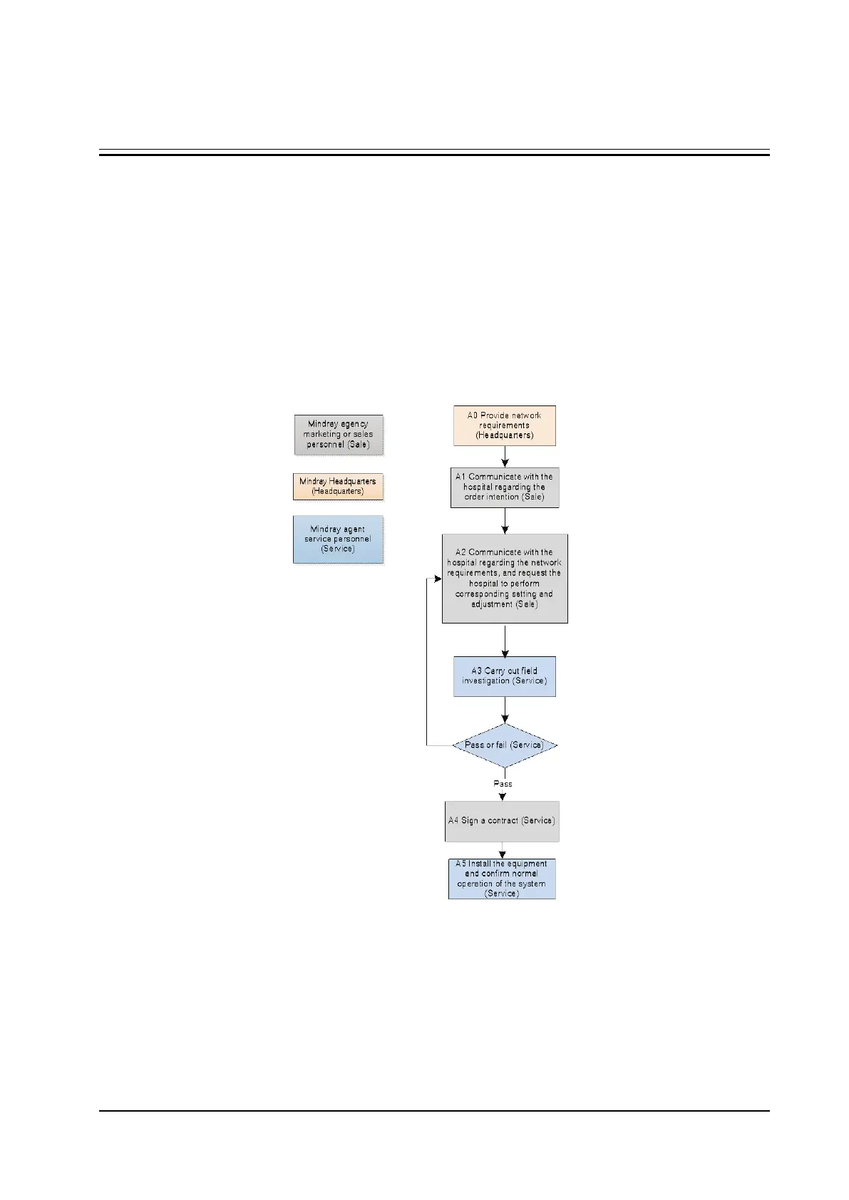
The figure below shows the network deployment process when a WLAN is available in the hospital:
Figure 3-1 Network deployment process

Table of Contents

Related product manuals