EasyManua.ls Logo

Develop D 1531iD - 3 Misfeed Troubleshooting Procedures; Misfeed at Copier Paper Take-Up J01 and Misfeed at Bypass Tray J06

Develop D 1531iD
259 pages
Print Icon
To Next Page IconTo Next Page
To Next Page IconTo Next Page
To Previous Page IconTo Previous Page
To Previous Page IconTo Previous Page
Loading...
FrameMaker Ver.5.5E(PC) Di152/Di183 TROUBLESHOOTING
01.09.04
T-7
3. MISFEED TROUBLESHOOTING PROCEDURES
3-1. Misfeed at Copier Paper Take-Up J01 and Misfeed at Bypass
Tray J06
Misfeed at 1st Tray J01 Troubleshooting Procedures
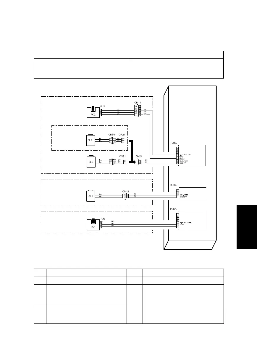
Relevant Electrical Parts
Synchronizing Roller Sensor (PC1)
Manual Feed Paper Sensor (PC2)
Paper Take-Up Solenoid (SL1)
Manual Bypass Solenoid (SL2)
Multiple Bypass Solenoid (SL21)
Master Board (PWB-A)
Step Check Result Action
1 Paper meets product specifications. NO Change paper.
2 Paper is curled, wavy, or damp. YES Change paper.
Instruct user to load paper that
meets product specifications.
3 Edge Guide and Trailing Edge Stop
are at correct position to accommo-
date paper.
NO Adjust as necessary.
CN26
PC1 ANODE
Multiple Bypass
MANUAL BYPASS SECTION
DRAWER SECTION
TRANSPORT SECTION
Multiple
Bypass Solenoid
Manual Feed
Bypass Solenoid
Paper Take-Up
Solenoid
Synchronizing
Roller Senser
Manual Feed
Paper Senser
PWB-A
Master Board
4022T522AA

Table of Contents

Related product manuals