EasyManua.ls Logo

Develop D 1531iD - The Copier Does Not Turn on

Develop D 1531iD
259 pages
Print Icon
To Next Page IconTo Next Page
To Next Page IconTo Next Page
To Previous Page IconTo Previous Page
To Previous Page IconTo Previous Page
Loading...
FrameMaker Ver.5.5E(PC) Di152/Di183 TROUBLESHOOTING
01.09.04
T-40
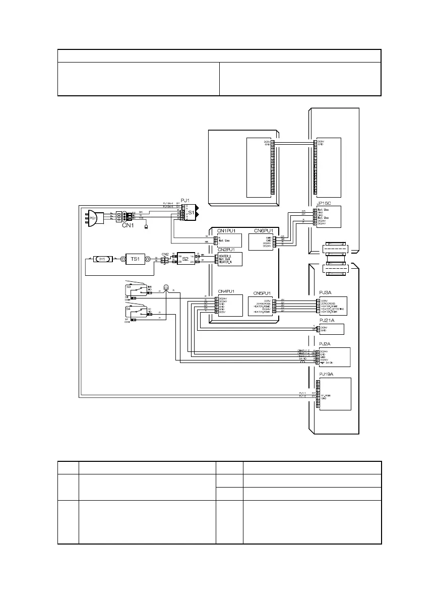
(16) The copier does not turn ON.
Relevant Electrical Parts
Power Switch (S1)
DC Power Supply (PU1)
Control Panel (UN2)
Control Board (copier: PWB-C)
Master Board (copier: PWB-A)
Step Check Result Action
1 A malfunction code appears when
the Power Switch is turned ON.
YES Go to step 2.
NO Go to step 3.
2 The malfunction is temporarily reset
when the Power Switch is turned
OFF and ON with the Stop key held
down.
YES Perform the troubleshooting proce-
dure according to the malfunction
code.
JP2UN2
JP4C
1
29
30
2
PJ11C
1
29
30
2
PJ1A
PWB-A
Master Boad
PWB-C
Control Boad
UN2
Control
Panel
Main Switch
Fusing Unit
Interlock Switch
Fusing
Heater Lamp
Thermoswitch 1
Front Door
InterLock Switch
Right Door
InterLock Switch
PU1
DC Power Supply
4022T545AA

Table of Contents

Related product manuals