EasyManua.ls Logo

ECKELMANN UA 400 - Temperature Control by Supply and Return Air in Two-Zone Operation

ECKELMANN UA 400
401 pages
Print Icon
To Next Page IconTo Next Page
To Next Page IconTo Next Page
To Previous Page IconTo Previous Page
To Previous Page IconTo Previous Page
Loading...
Firmware V3.15
21.04.2021
27/401
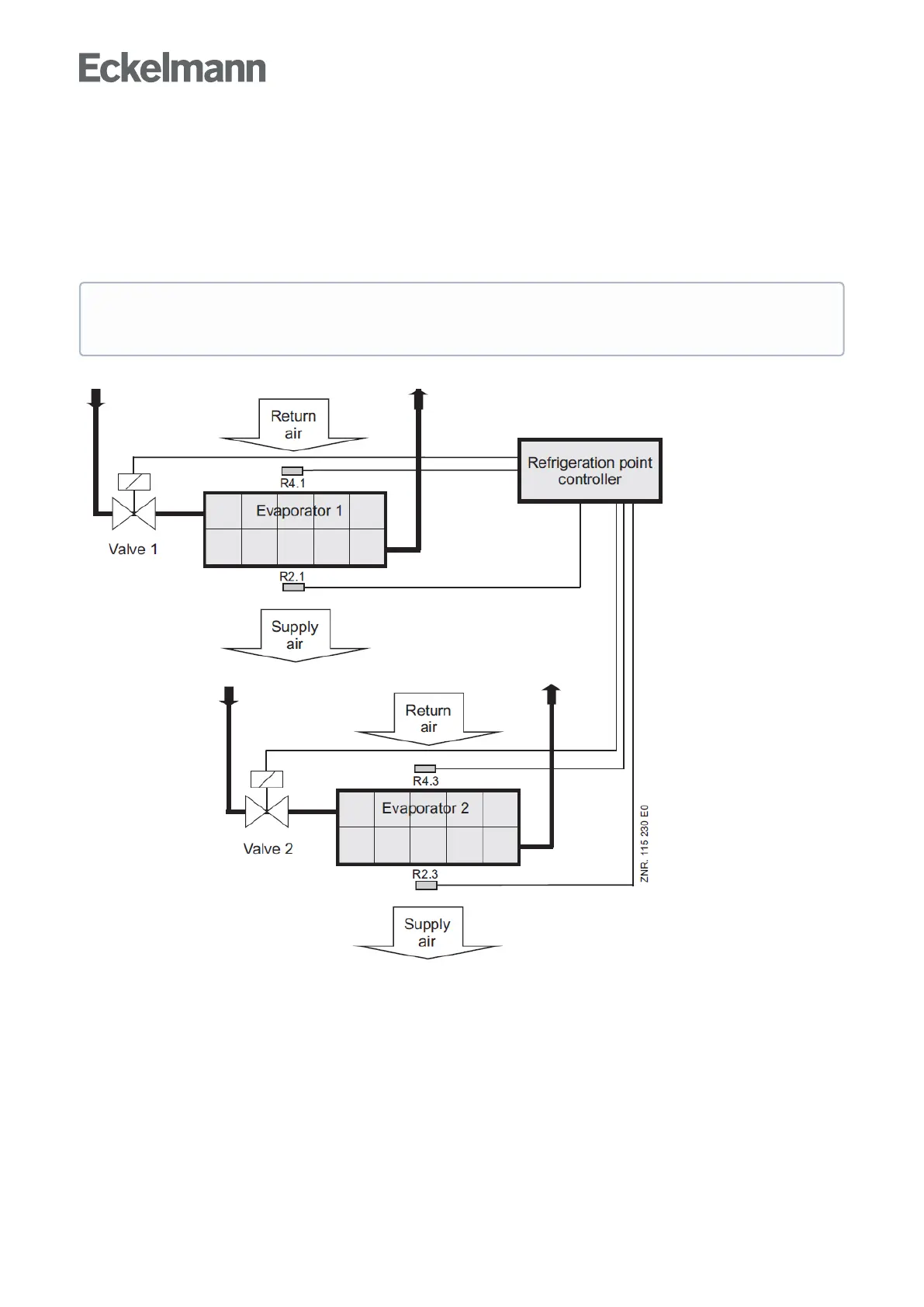
5.4.2 Temperature control by supply and return air in two-zone operation
Controller type: UA 111, UA 121, UA 131, UA 131 DD, UA 141
Double on-off control by supply and return air (type UA 111, UA 121, UA 131, UA 131 DD, UA 141 only)
Control is made alternatively by two temperature sensors (supply air or return air temperature in pilot case).
The cooling relay de-energizes when temperature reaches the setpoint (switch-off value) on one of the two
sensors connected. The cooling relay re-energizes with the set hysteresis of the sensor causing switch-off.
Two-zone operation
R2.1: Supply air sensor
R4.1: Return air sensor
R2.3: Supply air sensor
R4.3: Return air sensor
Solenoid valve 1: Relay for Solenoid Valve 1
Solenoid valve 2: Relay for Solenoid Valve 2
If only one of the two sensors (supply or return air) is fitted, control is made exclusively by the one
sensor.

Table of Contents

Related product manuals