EasyManua.ls Logo

ECKELMANN UA 400 - Temperature Control by Cold-Room Air Sensor

ECKELMANN UA 400
401 pages
Print Icon
To Next Page IconTo Next Page
To Next Page IconTo Next Page
To Previous Page IconTo Previous Page
To Previous Page IconTo Previous Page
Loading...
Firmware V3.15
21.04.2021
28/401
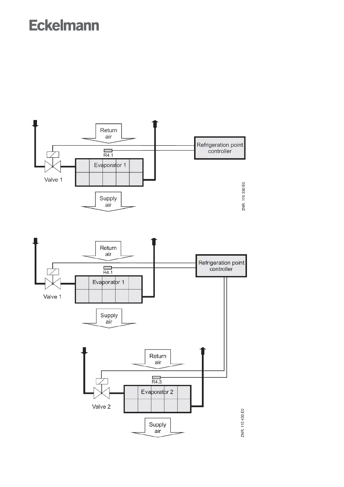
5.4.3 Temperature control by cold-room air sensor
Controller type UR 141 TK (LT), UR 141 NK (NT)
Single on-off control
Cooling is controlled by temperature measured on the cold-room sensor. The cooling relay de-energizes when
temperature reaches the setpoint (switch-off value) on the cold-room sensor and re-energizes with definable
hysteresis.
Single-zone operation
R4.1: Room air sensor
Solenoidvalve1:RelayforSolenoidValve1
Two-zone operation

Table of Contents

Related product manuals