EasyManua.ls Logo

ECKELMANN UA 400 - Fan Control - Controller Type UA 131 DD; Fan Control - Controller Type UA 141 E

ECKELMANN UA 400
401 pages
Print Icon
To Next Page IconTo Next Page
To Next Page IconTo Next Page
To Previous Page IconTo Previous Page
To Previous Page IconTo Previous Page
Loading...
Firmware V3.15
21.04.2021
57/401
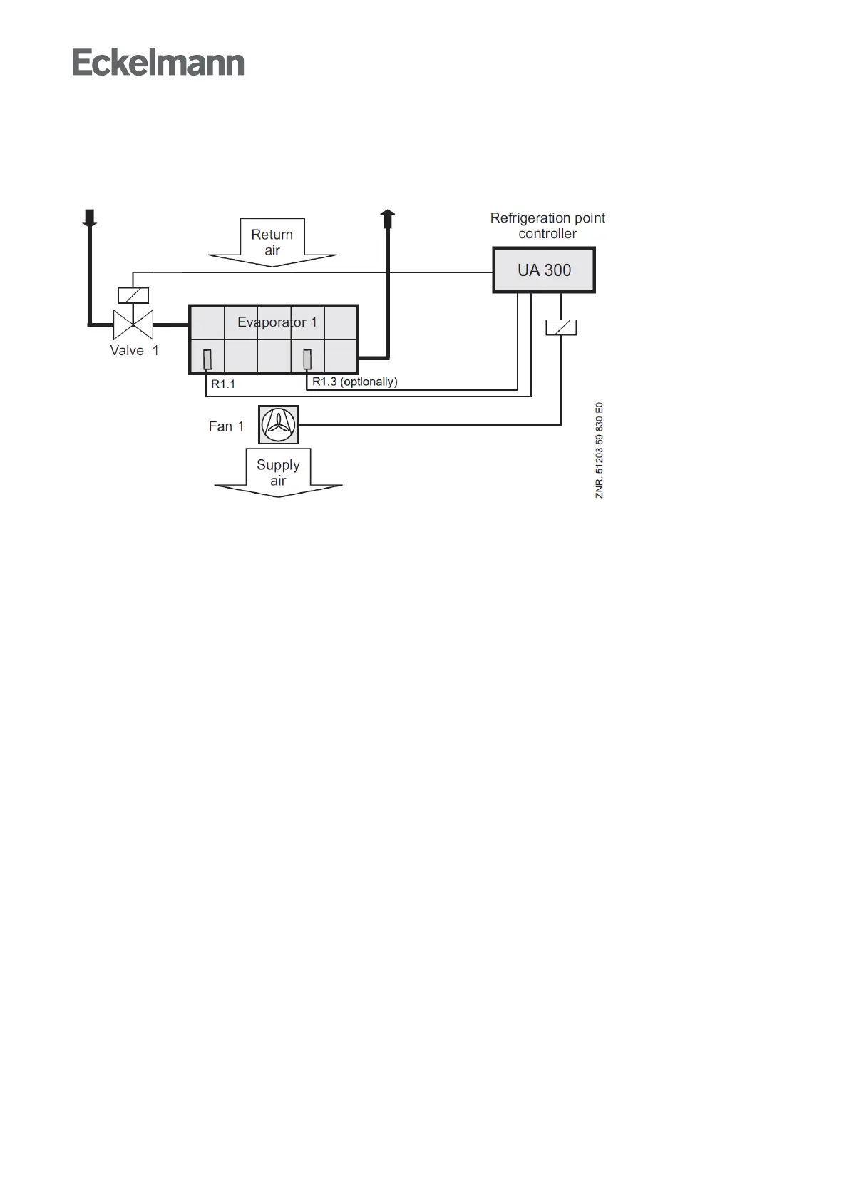
5.5.8.4 Fan control - Controller type UA 131 DD
Fan control works with the first defrost sensor of a zone and a relay.
R1.1: Evaporator sensor
R1.3: Evaporator sensor (optional in two-zone operation)
Fan1:Fancontrolrelay
The fan continues running during cooling and is stopped during defrosting. With external toggling of setpoints
from Set 1 to Set 2 - but not vice versa - the fans stop for a definable time. This is necessary to ensure trouble-
freeclosingofthenightblind(e.g.onLightOFF).
If a thermal fan delay has been set, the fan is initially not switched on after the defrosting in order not to blow
any heat into the display case. The fan relay is the normally closed (inverted) type:
the relay contact (15/16) is open when the controller switches on the fan;
the relay contact (15/16) is closed when the controller switches off the fan.
Fan relay: inverted activation
Single-zone: R1.1 acts on fan relay
Two-zone: R1.1 and R1.3 acts on fan relay
5.5.8.5 Fan control - Controller type UA 141 E
The case controller does not contain any fan control for this controller type.

Table of Contents

Related product manuals