EasyManua.ls Logo

Hakko Electronics V Series - Page 212

Hakko Electronics V Series
332 pages
Print Icon
To Next Page IconTo Next Page
To Next Page IconTo Next Page
To Previous Page IconTo Previous Page
To Previous Page IconTo Previous Page
Loading...
Appendix 2 n : 1 Connection (Multi-link 2) App2-5
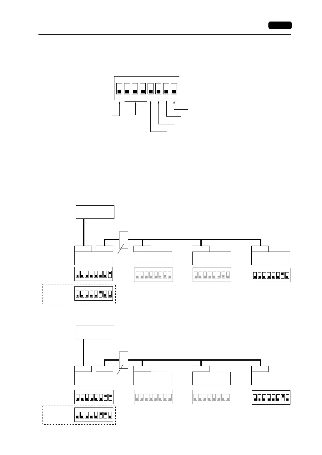
Terminating Resistance Setting
For V7 Series:
The terminating resistance of the V7 series should be set on the DIP switch.
When the PLC and the master station are connected via RS-422/485, set the terminating
resistance at the PLC and the master station (CN1).
When the V7 series (master and slave stations) are connected via RS-485 (2-wire), set the
terminating resistance at the V7 series master station (MJ1/2) and the terminating slave station
(CN1).
Terminating Resistance Setting Example
1. When the PLC is connected to V7 series master station via RS-232C:
2. When the PLC is connected to V7 series master station via RS-422/485:
ON
12345678
CF auto load
MJ2 (modular jack 2) terminating resistance
Not used
CN1 RD terminating resistance at pins 24 and 25
MJ1 (modular jack 1) terminating resistance
CN1 SD terminating resistance at pins 12 and 13
RS-232C
ON
12345678
ON
12345678
ON
12345678
ON
12345678
ON
12345678
PLC
CN1CN1CN1CN1 MJ1/2
RS-485 (2-wire)
V7 master station
(= Local Port 1)
V7 slave station
(= Local Port 2)
V7 slave station
(= Local Port 3)
V7 slave station
(= Local Port 4)
Terminal
block
When MJ2 is
used:
When MJ1 is
used:
RS-422/485
ON
12345678
ON
12345678
ON
12345678
ON
12345678
ON
12345678
PLC
CN1CN1CN1CN1 MJ1/2
RS-485 (2-wire)
V7 master station
(= Local Port 1)
V7 slave station
(= Local Port 2)
V7 slave station
(= Local Port 3)
V7 slave station
(= Local Port 4)
When MJ2 is
used:
When MJ1 is
used:
Terminal
block

Table of Contents

Related product manuals