EasyManua.ls Logo

Numatics G3 Series - ARM Process Flowchart

Numatics G3 Series
164 pages
Print Icon
To Next Page IconTo Next Page
To Next Page IconTo Next Page
To Previous Page IconTo Previous Page
To Previous Page IconTo Previous Page
Loading...
G3 Series EtherNet/IP
TM
DLR Technical Manual
6-50
TDG3EDM1-6EN 3/18
Subject to change without notice
www.asco.com/g3
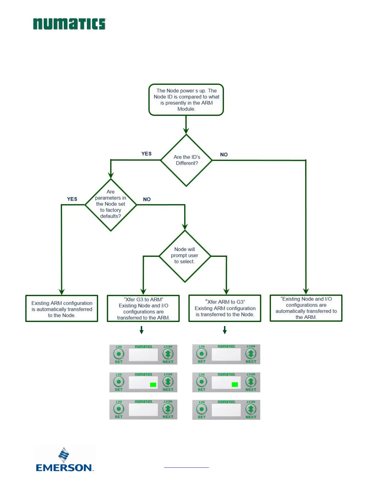
6.1 ARM process flowchart
CONFIG ERROR
XFER G3 TO ARM
CONFIRM XFER
G3 TO ARM YES
RESETTING
CONFIG ERROR
XFER ARM TO G3
CONFIRM XFER
ARM TO G3 YES
RESETTING

Table of Contents

Related product manuals