EasyManua.ls Logo

Panasonic FP0 - Page 43

Panasonic FP0
382 pages
Print Icon
To Next Page IconTo Next Page
To Next Page IconTo Next Page
To Previous Page IconTo Previous Page
To Previous Page IconTo Previous Page
Loading...
Optional MemoryFP0
2 19
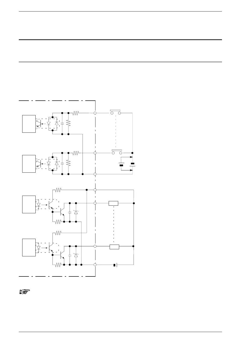
2.3 Internal Circuit Diagram
2.3.2 Transistor Output Type
2.3.2.1 NPN Open Collector Type (C16T/C16CT/C32T/C32CT/T32CT)
When the load voltage and external power supply are the same
This example is when the values of the rated load voltage and external power supply
for driving internal circuit are the same. In this situation, there is only one power supply.
X0
Xn
COM
Y0
(+)
()
Yn
Load
Load
5.6 k
Internal
circuit
Input side
Output side
Internal
circuit
Internal
circuit
Internal
circuit
FP0-C16T/C16CT/C32T/C32CT
24 V DC
(* Note 2)
24 V DC (External power supply and load voltage)
5.6 k
(* Note 1)
(* Note 1)
Notes
1) The resistor in the control unit is 2 k for X0 through X5, and 1
k for X6 through XF.
2) Either positive or negative polarity is possible for the input
voltage supply.

Table of Contents

Related product manuals