EasyManua.ls Logo

Panasonic FP0 - Page 42

Panasonic FP0
382 pages
Print Icon
To Next Page IconTo Next Page
To Next Page IconTo Next Page
To Previous Page IconTo Previous Page
To Previous Page IconTo Previous Page
Loading...
Optional Memory FP0
2 18
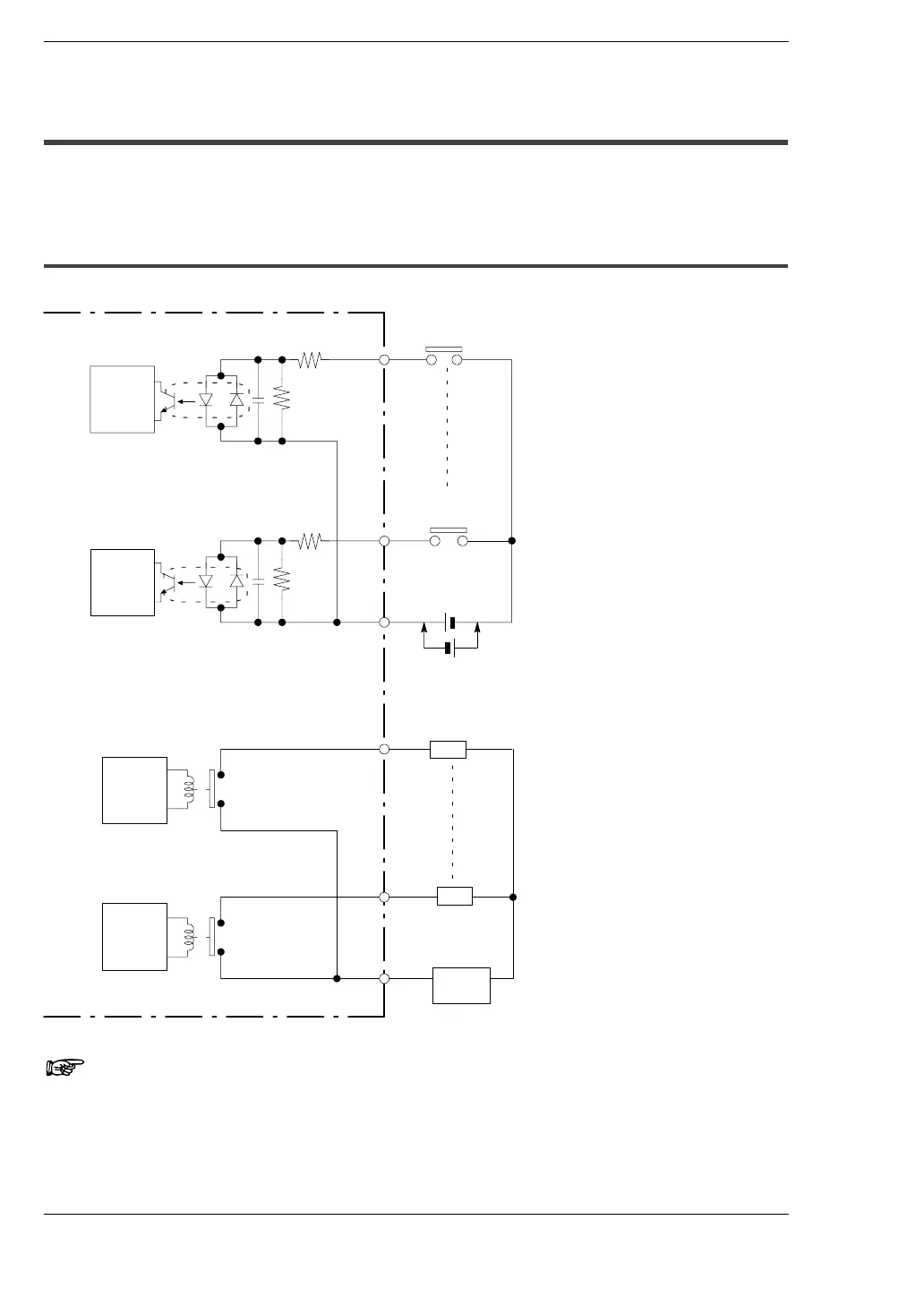
2.3 Internal Circuit Diagram
2.3 Internal Circuit Diagram
2.3.1 Relay Output Type
(C10RS/C10CRS/C10RM/C10CRM/C14RS/C14CRS/C14RM/C14CRM)
FP0-C10RS/C10CRS/C10RM/C10CRM/C14RS/C14CRS/C14RM/C14CRM
Internal
circuit
X0
Xn
COM
Y0
Yn
COM
Power
supply
Input side
Output side
5.6 k
(* Note 1)
5.6 k
Internal
circuit
Internal
circuit
Internal
circuit
Load
Load
(* No te
1)
24 V DC (* Note 2)
Notes
1) The resistor in the control unit is 2 k for X0 through X5, and 1
k for X6 and X7.
2) Either positive or negative polarity is possible for the input
voltage supply.

Table of Contents

Related product manuals