EasyManua.ls Logo

Panasonic FP0 - Page 45

Panasonic FP0
382 pages
Print Icon
To Next Page IconTo Next Page
To Next Page IconTo Next Page
To Previous Page IconTo Previous Page
To Previous Page IconTo Previous Page
Loading...
Optional MemoryFP0
2 21
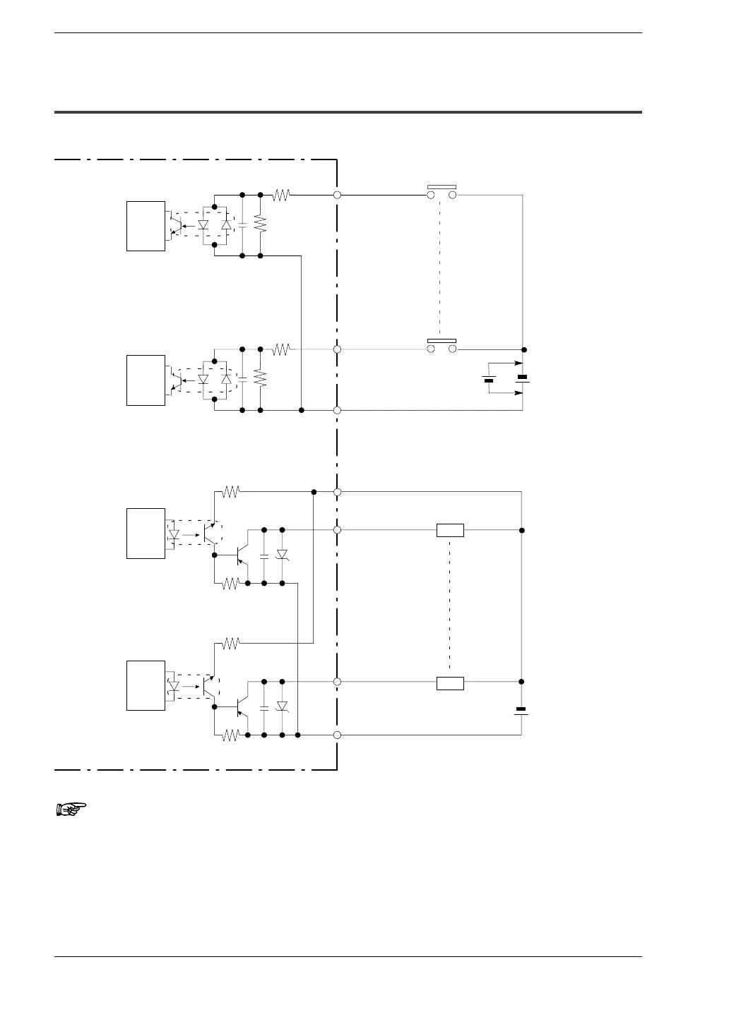
2.3 Internal Circuit Diagram
2.3.2.2 PNP Open Collector Type (C16P/C16CP/C32P/C32CP/T32CP)
FP0-C16P/C16CP/C32P/C32CP/T32CP
X0
Xn
COM
Y0
(+)
Yn
Load
Load
5.6 k
5.6 k
Internal
circuit
Input side
Output side
Internal
circuit
Internal
circuit
Internal
circuit
()
24 V DC
(Load voltage and
external power
supply)
(* Note 1)
24 V DC
(* Note 2)
(*Note 1)
Notes
1) The resistor in the control unit is 2 k for X0 through X5, and 1
k for X6 through XF.
2) Either positive or negative polarity is possible for the input
voltage supply.

Table of Contents

Related product manuals