EasyManua.ls Logo

Piper Warrior III - STARTER

Piper Warrior III
1104 pages
Print Icon
To Next Page IconTo Next Page
To Next Page IconTo Next Page
To Previous Page IconTo Previous Page
To Previous Page IconTo Previous Page
Loading...
PIPER AIRCRAFT, INC.
PA-28-161, WARRIOR III
MAINTENANCE MANUAL
PAGE 1
Nov 30/06
5J19
91-80-10
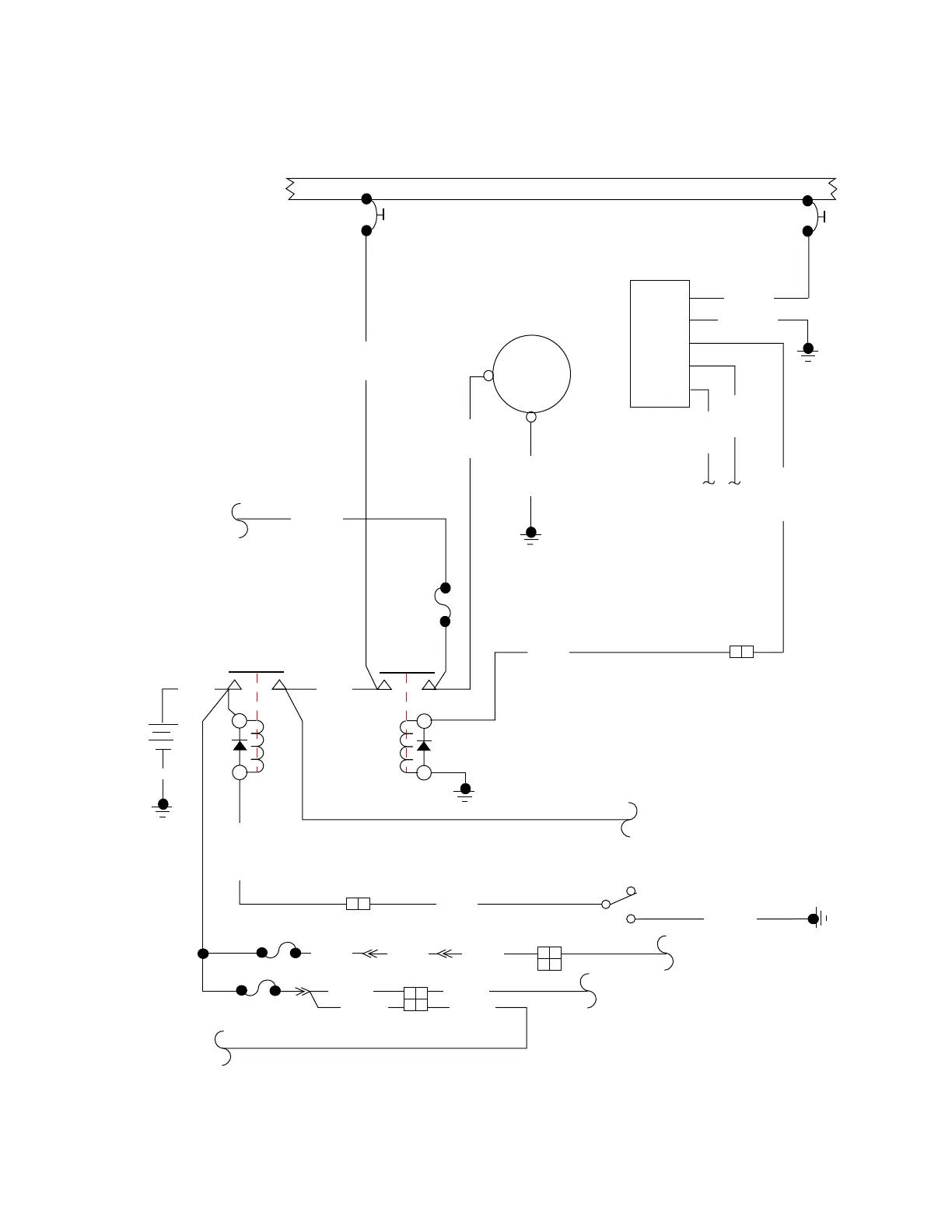
Starter
Figure 1
BATTERY
FEEDER
STARTER
& ACC.
STARTER
CONTACTOR
STARTER
P1D 4
4
P1C 4
BATTERY
CONTACTOR
K1C 18
33
R1 P1
K1B 18
STARTER
SWITCH
P1A 4
K2A 4
K2B 4
TO EXTERNAL
POWER RECEPTACLE
TO
ANNUNCIATOR
PANEL
STE1 20
5A
5A
5A
P4AA 20
P4A 20
4
P2 R2
4
1
2
3
BATTERY
SWITCH
1
TO COURTESY LIGHT SWITCH
L9A 20 L9C 20
22
1
5
7
7
5
M2C 20
M3A 20
M2A 20
TO HOUR METER
TO CLOCK
ELECTRICAL BUS
70 A
10 A
L9B 20
M1B 20
OFF
ON
B
GND
S
L
R
K1A 18
GND B20
TO ENGINE
MAGNETOS
J2A 18
J1A 18
P4B20N
85423 F
104295 F

Table of Contents

Related product manuals