EasyManua.ls Logo

Piper Warrior III - ANNUNCIATOR

Piper Warrior III
1104 pages
Print Icon
To Next Page IconTo Next Page
To Next Page IconTo Next Page
To Previous Page IconTo Previous Page
To Previous Page IconTo Previous Page
Loading...
PIPER AIRCRAFT, INC.
PA-28-161, WARRIOR III
MAINTENANCE MANUAL
PAGE 1
Nov 30/06
5I7
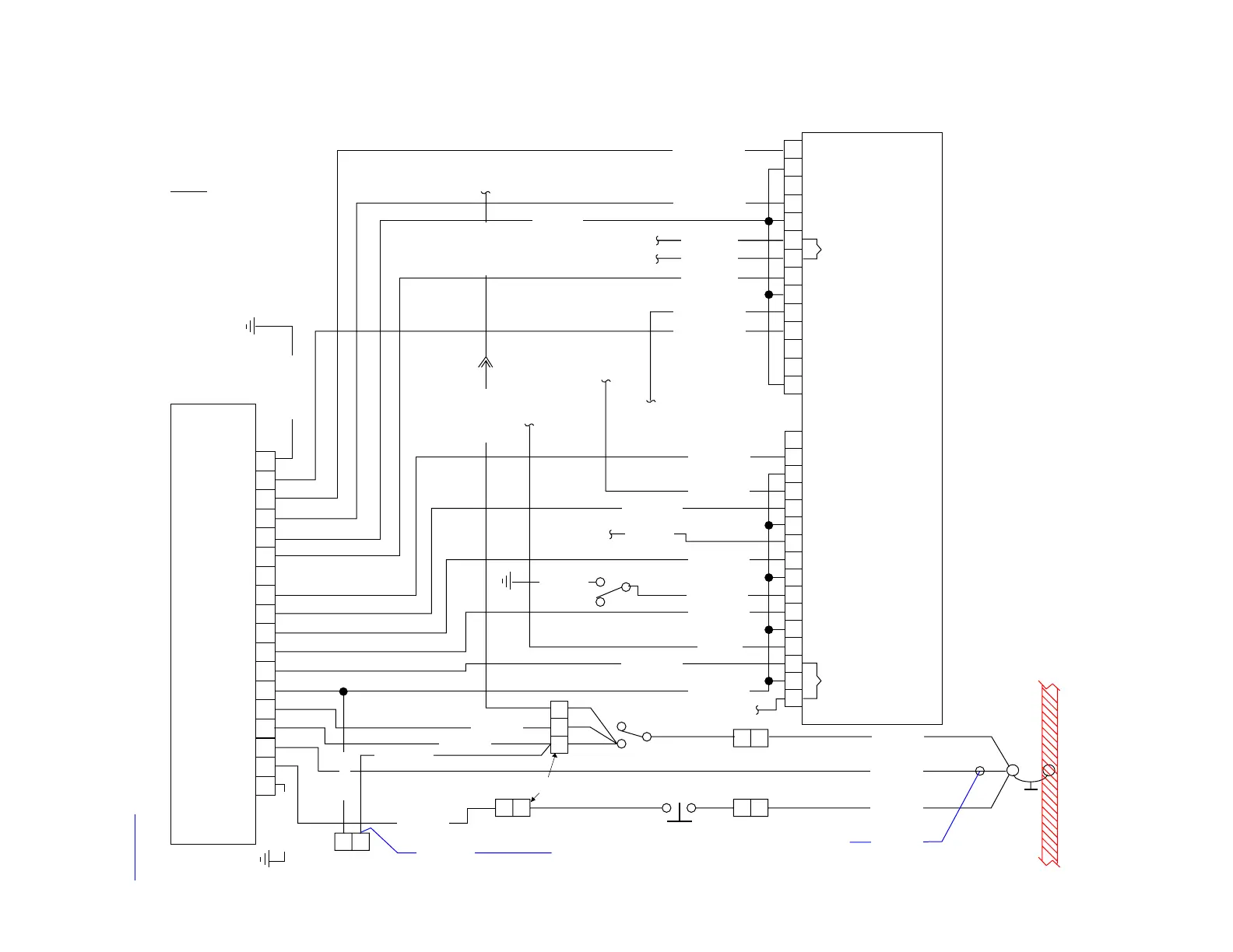
91-31-50
Annunciator
Figure 1 (Sheet 1 of 6)
Effectivity
2842001 thru 2842108
ANNUNCIATOR
PAN EL
4
5
6
10
9
8 7
1 2
3 14 13 12
11 10 6 1 2 5 3 4978 14 15 1611 12
13
P3A
P3
4
39116151482761213 21 18 22 20
19
ANNUNCIATOR - BOX ASSEMBLY
DN10A 22
DN18A 22
DN4A 22
TO ALTERNATOR
OUT SWITCH
STE1-20
DN21A 22
DN9A 22
DN14A 22
TO STARTER
CONTACTOR
5 AMP FUSE
TO LOW
VOLTAGE
MONITOR
VACUUM
SENSOR
1
2
3
W2A 20
DN16A 22
DN12A 22
W4A 20
W4B 20
DN11A 22
P6C 20
DN22A 22
DN13A 22
TO OIL
PRESSURE
SWITCH
W6A 20
5
2
1
65
4
DAY
NIGHT
C
TO DIM
RELAY
DN17B 22
DN17A 22
PRESS
TO
TEST
P
304
P
304
1
1 3
3
P304
2
2
GPS
DN1A 22
DN2A 22
DN3A 22
DN1B 22
DN1C 22
DN3B 22
DN30A 22
DN31A 22
DN16A 22N
P1
STARTER ENG
ALT INOP
OIL PRESS
VACUUM INOP
LOW BUS VOLT
DN15A 22N
NO
C
PITOT HEAT
OFF/INOP
TO PITOT
HEAT SENSOR
TO PITOT HEAT SWITCH
DN19A 22
DN20A 22
TO CARBURETOR
ICE DETECTOR
CARB ICE
DN2B 22
DN32A 22
(OPT)
(OPT)
NOTES:
1 - S/N'S 2842008 & UP ONLY.
2 - OPTION AVAILABLE IN
S/N'S2842019 & UP ONLY.
85423 F
TO
PITOT
SENSOR
ASSY.
(See Note 1)
TO OPTIONAL
S-TEC MANUAL
ELECTRIC TRIM
SWITCH
(See Note 2)
ANNUNCIATOR
PANEL

Table of Contents

Related product manuals