EasyManua.ls Logo

Piper Warrior III - GMA 340; PASSENGER INTERPHONE

Piper Warrior III
1104 pages
Print Icon
To Next Page IconTo Next Page
To Next Page IconTo Next Page
To Previous Page IconTo Previous Page
To Previous Page IconTo Previous Page
Loading...
36
35
PAX-1 MIC GND
PAX-1 MIC IN
41
40
42
STEREO
PAX HDST RT
PAX HDST LT
PAX HDST GND
37
38
PAX-2 MIC GND
PAX-2 MIC IN
BLU
WHT
WHT
BLU
ORG
WHT
BLU
WHT
BLU
ORG
P3401
J3406
2
1
3
J3407
1
2
3
4
J3408
1
3
2
1
2
3
4
J3409
R CABIN SIDEWALL UPHOLSTERY PNL
GMA-340
INSTRUMENT PANEL
P3402
L CABIN SIDEWALL UPHOLSTERY PANEL
101900-SHT 19-J/L
PIPER AIRCRAFT, INC.
PA-28-161, WARRIOR III
MAINTENANCE MANUAL
PAGE 1
Nov 30/06
5H11
91-23-50
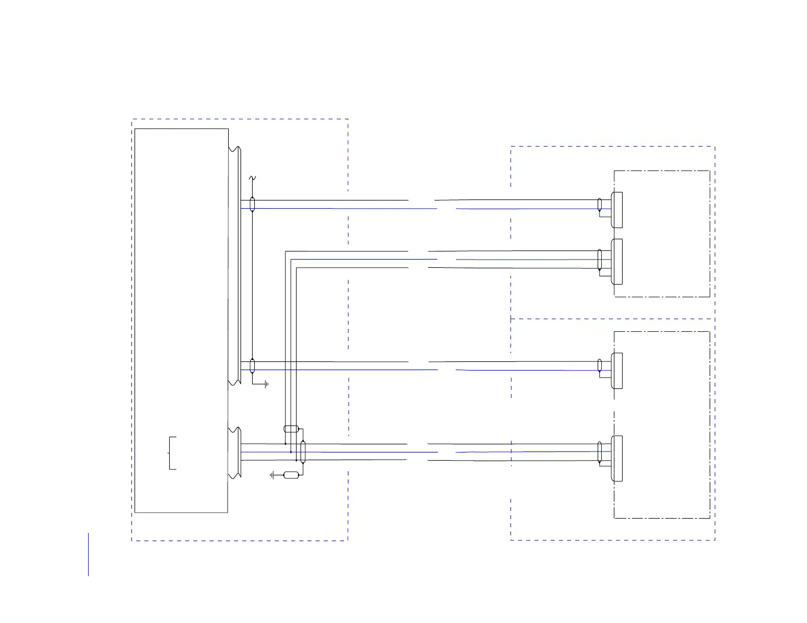
Passenger Interphone
Figure 1
Eff
ectivity
with Avidyne Entegra

Table of Contents

Related product manuals