EasyManua.ls Logo

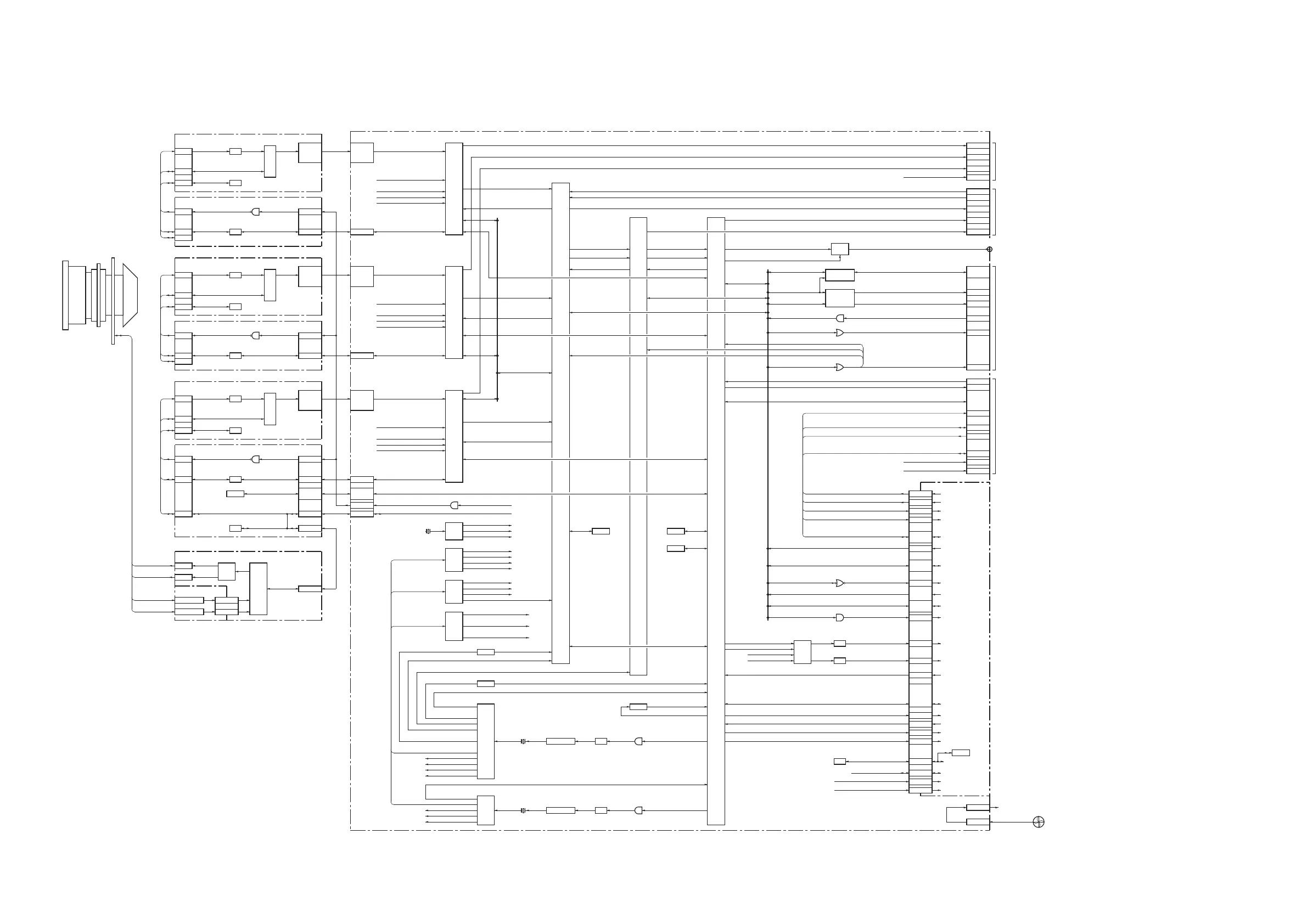
Sony HDC4300 - Section 11 Block Diagrams; Overall; Frame Wiring

Sony HDC4300
206 pages
Print Icon
To Next Page IconTo Next Page
To Next Page IconTo Next Page
To Previous Page IconTo Previous Page
To Previous Page IconTo Previous Page
Loading...
Section 11
Block Diagrams
Overall
Overall (1/3)
LENS
G
R
B
DR-663
CN5
CN3
1,2
CN6
1,2
IC2,3
MOTOR
DRIVE
IC1
FILTER
ND CC
CONT
RV2
ND POSITION
RV1
CC POSITION
4,7,8
1,5,6
CN4CN1
SE-1093
4,5
MINIPRO_SCL
DPR-370
CN200
CN201
CN202
CN300(1/3)
CN104
CN105
CN203
CN800
CN101
CN106
CN107
J1502
ND
CC
CC
ND
MINIPRO_SDA,
2-9
11-18
20-27
29
1-6
7-12
14,15
32,33,
18-22
23,30,31
25,26
16
28
11,12
38,40
35
28
33
30,31
26
16,17,19
2,3
6,7
9,10
13,14
IC201
ROSETTA
(R)
IC202
ROSETTA
(G)
IC203
ROSETTA
(B)
R-DOP0-7,R-DOM0-7
3,4,6,7,
...12,13,
18,19,
...27,28
G-DOP0-7,G-DOM0-7
B-DOP0-7,B-DOM0-7
GCS3_B_M3_TX0/1_P/N
GCS3_B_M2_TX0/1_P/N,
GCS3_G_M3_TX0/1_P/N
GCS3_G_M2_TX0/1_P/N,
GCS3_R_M3_TX0/1_P/N
GCS3_R_M2_TX0/1_P/N,
IC700
PREMA
LV_R_M4_R0-15,
3,4,6,7,
...12,13,
18,19,
...27,28
3,4,6,7,
...12,13,
18,19,
...27,28
CN300(2/3)
CN300(3/3)
3-11
29-37
16-24
27,28
14,15,
1,2
TEVODIN_R,XSVSRST(R)
XVS/XHS/XCE_R,XCLR(R),
SDI/SDO/SCK_R,
TEVODIN_G,XSVSRST(G)
XVS/XHS/XCE_G,XCLR(G),
SDI/SDO/SCK_G,
TEVODIN_B,XSVSRST(B)
XVS/XHS/XCE_B,XCLR(B),
SDI/SDO/SCK_B,
FLASH_CS/DO
FLASH_DI/CLK,
PREMA_RT_1-3_P/N
PREMA_PB_1-3_P/N
SYSTEM-F/H_2
IC1100
ALMA
IC1300
PROTEIN
IC1501
DRIVER
CABLE
SDI-MONI
35-40
IC111
TRANSCEIVER
SDI_CPU-BUS0-7
IC112
TRANSCEIVER
SDI_ADDR0-4
SDI_READ/WRITE/CS
SDI_WAIT/IRQ
IC122,123
SDI_RESET
CPU-CLK-out
IC119
3
4
9,13,14
17,19
18,20,22
21,23
24,26
25
34,36,
37-40,
41,43,
45,47,
105,107
42
46
62
77,101
78,82,86,
88,90
79,81,83,
92,94,96
98,100
85,87...
97,99
102,
104,106
114,116
163,165
CPU-BUS0-7
CPU-BUS0-7
XCS(SDI/CA)-IN
ADDR0-4,XWRITE
XCS(PREMA)/(PROTEIN)-IN
CPU-XREAD/XWRITE
ADDR0-4,CPU-XRST,
xWAIT/xIRQ-out(CA)
xRESET-in(CA)
XCS(SDI/CA)-IN,
IC120,121,124
CPU-CLK-PROTEIN
CPU-CLK-PREMA
CPU-CLK-ALMA_RT
ADV-F/H
MAIN_F_PROCION
RET-A/B(X)/(Y)
SDI-A/B(X)/(Y),
1mA/Tone-OFF/ON-in
(+1)mA/(-1)mA-in,
1mA/Tone-OFF/ON-in
(+1)mA/(-1)mA-in,
Standby-Incom(TX)/(RX)
Standby-Incom(TX)
Standby-Incom(RX)
VBS-Prompter1(X)-out
VBS-Prompter1(X)-out
Net-Work-INT-in
Net-Work-CS-in,
(Prep-E),
Net-Work-INT-in
Net-Work-CS-in,
(Prep-E),
SDI-27M-CLK
SDI-74M-CLK
IC1806
IC1812
xWAIT-out,xIRQ-out(DPR)
IC113
IC114
80,84
PLD-Config-Done(DPR)
33,35
Audio(TX)-256FS(CK)-in
MST-700P-TX/RX
Sub-700P-TX/RX,
audio(TX)/(RX)-1_8,
trunk(TX)/(RX)-1_8,
EXT-700P-TX/RX,
chara-IC CLK/TX-in,
HD-F(CCD)-out
HD-MAIN-F-out,
Reference-F/H-in
HD-SYNC(0)-(2)-out
SD-MAIN-F-out
IC1700
ENCODER
VIDEO
IC1701
AMP
VBS(analog)-outSD-(VBS)[0]-[9]
IC1806
IC300
HD-VF_B_H/V/F_X,
HD-VF_C[0]-[9],
HD-VF_Y[0]-[9],
ADV_SDA/SCLK
IC1702-1704
AMP
VF-Y/Pr/Pb(analog)-out
IC100
TEMP
IIC_SDA/SCK_OHB
CN300(3/3):1,2
IIC_SDA/SCK_OHB
2
2
(ROSE_GCS_R)_148M_REF0/1
IC1819
IC1819
IC1819
GCS3_R_148M_M0-1/M2-3,
IC1811,
CLK_MONI4_148M_R
MONI4_HSYNC_R,
GCS3_G_148M_M0-1/M2-3,
GCS3_B_148M_M0-1/M2-3,
74CLK-ADV
27CLK-ADV
27CLK-ROSETTA(R)
IC301
33MCLK-ROSETTA(R)
IC302
74CLK-ROSETTA(R)
IC300
(ROSE_GCS_G)_148M_REF0/1
27CLK-ROSETTA(G)
IC301
33MCLK-ROSETTA(G)
IC302
74CLK-ROSETTA(G)
IC300
(ROSE_GCS_B)_148M_REF0/1
27CLK-ROSETTA(B)
IC301
33MCLK-ROSETTA(B)
IC302
74CLK-ROSETTA(B)
IC300
FRAME-GATE
SYSTEM-F/H,
ALMA_RT_B0-15
ALMA_RT_G0-15,
ALMA_RT_R0-15,
MEM_R/G/B_CLK74_RT
ALMA_RT_F-ACUM-OUT
ALMA_RT_O_OHB_F/H,
ALMA_RT_LINK_C(0)-(9)
ALMA_RT_LINK_Y(0)-(9),
LINK_F/V/H_RT,
IC1301
FLASH
PREP_0-7
LINK_CLK_RT
ROSE_R_LENS_GPIO_6
ROSE_R_LENS_GPIO_1,
ROSE_G_LENS_GPIO_6
ROSE_G_LENS_GPIO_1,
ROSE_B_LENS_GPIO_6
ROSE_B_LENS_GPIO_1,
IC1502
DRIVER
67.5M-(GXBL)
SDI-MONI-ON/OFF
IC1602,1603
DDR3
IC701
FLASH
IC800,801
DRIVER
CONF_DONE_PROTEIN
CONF_DONE_PREMA,
XWAIT-ALMA_RT
XWAIT-PROTEIN/PREMA,
XIRQ-PROTEIN/PREMA,
CPU-CLK-in,xRESET-in(CA)
xWAIT/xIRQ-out(CA),
CPU-CLK-in
27K-PLL-REF
27M-PLL-VAR,
X1801
27MHz
IC1806
DRIVER
74M-PLL-REF
74M-PLL-VAR,
IC1802,1804,1816
IC300
DRIVER
27CLK-ROSE&PREMA
27CLK-PROTEIN
27CLK-ADV
IC1700
SDI-27M-CLK
CN105:35
27CLK-out
CN101:29
74CLK-ROSETTA(R)
IC201
74CLK-ROSETTA(G)
IC202
74CLK-ROSETTA(B)
IC203
74CLK-ADV
IC1801
PLL
IC1803,1813
COMPARATOR
X1800,1802
X1800:148.5MHz
X1802:148.3516MHz
IC1812,1823
DRIVER
IC301
DRIVER
27CLK-ROSETTA(R)
IC201
27CLK-ROSETTA(G)
IC202
27CLK-ROSETTA(B)
IC203
27CLK-PREMA
27CLK-ROSE&PREMA
74CLK-ROSE&ADV
IC1700
IC302
DRIVER
33MCLK-ROSETTA(R)
IC201
33MCLK-ROSETTA(G)
IC202
33MCLK-ROSETTA(B)
IC203
X300
33MHz
IC1811,1819
DRIVER
(ROSE_GCS_R)_148M_REF0/1
IC201
(ROSE_GCS_G)_148M_REF0/1
IC202
(ROSE_GCS_B)_148M_REF0/1
IC203
148M-REF1/REF2
GCS3_B_148M_M0-1/M2-3,
GCS3_G_148M_M0-1/M2-3,
GCS3_R_148M_M0-1/M2-3,
CLK148-PREMA2
CLK148-PREMA,
IC1503,1506
DRIVER
HD-74CK(PROTEIN)
HD-74CK(DDR3),
CLK148-PROTEIN3
CLK148-PROTEIN,
74CLK-ALMA_RT
74CLK-PREMA
74CLK-ROSE&ADV
148CLK-SDI-RX-REF
CN203:29
SDI-74M-CLK
CN105:28
74CLK-out
CN101:30
148M-REF1/REF2,
IC1823
148CLK-SDI-RX-REF
29
30
IC1806
27CLK-out
IC1812
74CLK-out
MB-1214(1/4)
CN104
CN105(2/3):177,179
CN105(3/3):160
CN105(3/3):156
CN105(1/3):197
96,98,100
CN105(3/3):99,123
116,120,124
112,114
CN105(2/3):118,122
CN105(2/3):
110,117,119,121
102,104,106,108,
CN105(3/3):
CN105(2/3):
CN105(2/3):140
CN105(1/3):198
187,188,191
CN105(3/3):165,167
166,168
157,159,161-164,
93,95,153,155,
CN105(3/3):
CN105(2/3):176,178
CN105(2/3):181,183
CN105(1/3):
CN105(2/3):175
CN105(2/3):86,88
CN105(2/3):35,37
CN105(2/3):171
CN105(2/3):172
CN9:2
MB-1214(3/4)
(REAR)
DC FAN
MEM-147
CN901
MEM-147
CN902
MEM-147
CN001
MEM-147
CN002
REF_R_SD_FIN,
REF_R_24_FIN
REF_R_HD_FIN,
LV_G_M4_G0-15,
LV_B_M4_B0-15,
CLK_MONI4_148M_G
MONI4_HSYNC_G,
CLK_MONI_148M_B
MONI4_HSYNC_B,
REF_G_SD_FIN,
REF_G_24_FIN
REF_G_HD_FIN,
REF_B_SD_FIN,
REF_B_24_FIN
REF_B_HD_FIN,
IC1811,
IC1811,
IC2
EEPROM
MEM-ROMSEL
13
BI-291
CN2
CN1
IC005
CMOS
DOM0-7
3,4,6,7,
...12,13,
18,19,
...27,28
IC004
TEMP
IIC_SDA/SCK
1,2
3-11
TEVODIN,XSVSRST
XVS,XHS,XCE,XCLR,
SDI,SDO,SCK,
14
IC006
INCK1
DOP0-7,
IF-1278(1/3)
CN001 CN005(1/3)
TEVODIN/XSVSRST_R
XVS/XHS/XCE/XCLR_R,
SDI/SDO/SCK_R,
3-11
39,40
30-38
NC
IC025
CLK148_CIS(R) CK148_DPR
IC024(1/3),
40
27
BI-291
CN2
CN1
IC005
CMOS
DOM0-7
3,4,6,7,
...12,13,
18,19,
...27,28
IC004
TEMP
IIC_SDA/SCK
1,2
3-11
TEVODIN,XSVSRST
XVS,XHS,XCE,XCLR,
SDI,SDO,SCK,
14
IC006
INCK1
DOP0-7,
IF-1278(2/3)
CN002 CN005(2/3)
IC005,007
BUFF
TEVODIN/XSVSRST_G
XVS/XHS/XCE/XCLR_G,
SDI/SDO/SCK_G,
29-37
39,40
30-38
NC
IC026
CLK148_CIS(G) CK148_DPR
IC024(2/3),
40
27
BI-291
CN2
CN1
IC005
CMOS
DOM0-7
3,4,6,7,
...12,13,
18,19,
...27,28
IC004
TEMP
IIC_SDA/SCK
1,2
3-11
TEVODIN,XSVSRST
XVS,XHS,XCE,XCLR,
SDI,SDO,SCK,
14
IC006
INCK1
DOP0-7,
IF-1278(3/3)
CN003 CN005(3/3)
IC003,004
BUFF
TEVODIN/XSVSRST_B
XVS/XHS/XCE/XCLR_B,
SDI/SDO/SCK_B,
16-24
39,40
30-38
IC027
CLK148_CIS(B) CK148_DPR
IC024(3/3),
40
27
IC204
FLASH
FLASH_CS/DO
FLASH_DI/CLK,
27,28
14,15,
IC203
GYRO
IIC_SDA/SCK_OHB
1,2
IIC_SDA/SCK_OHB
CN006
4,5
CN101:163,165
IC001,002
BUFF
BUFF
BUFF
BUFF
40
CLK148-CIS
IC1821
148M-CIS
IC1821
148M-CIS
IC1823
Audio(TX)-LRCK(FS)-in,
CN105(2/3):
101,103...115
CN105(1/3):
180,182,184
IC1814,1815
COMPARATOR
IC1800
PLL
IC1817,1818
IIC-SCL-in(DPR)
IIC-SDA(DPR),
16-20
PREMA_RT_F-ACUM
PREMA_RT/PB_F/H,
CPU-XREAD,
HDC4300
11-1

Table of Contents

Related product manuals