EasyManua.ls Logo

TR-Electronic CDV582 - Preset Finite State Machine; Control Cycle

TR-Electronic CDV582
154 pages
Print Icon
To Next Page IconTo Next Page
To Next Page IconTo Next Page
To Previous Page IconTo Previous Page
To Previous Page IconTo Previous Page
Loading...
Parameterization and configuration
TR-Electronic GmbH 2019, All Rights Reserved Printed in the Federal Republic of Germany
Page 88 of 154 TR - ECE - BA - GB - 0139 - 02 11/21/2019
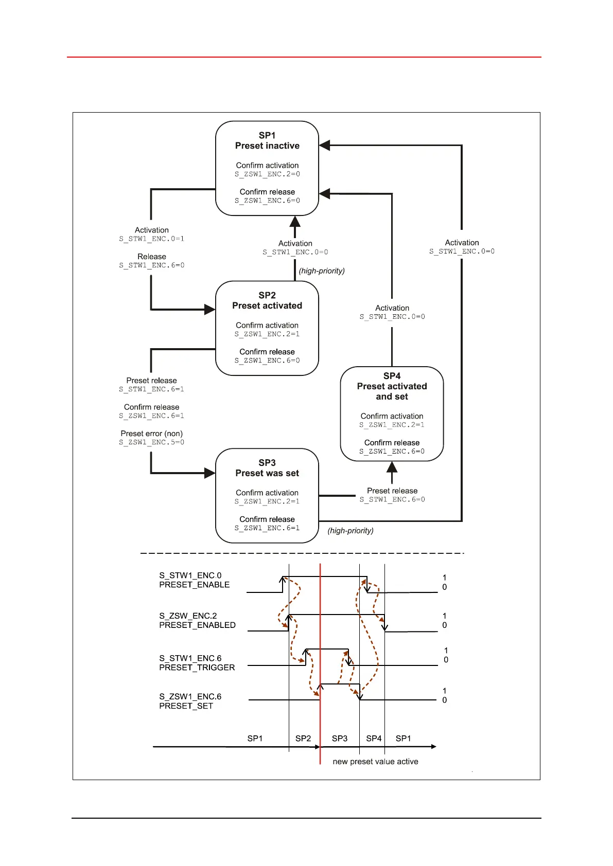
6.3.6.2 Preset finite state machine / control cycle
Figure 14: Preset finite state machine / control cycle

Table of Contents

Other manuals for TR-Electronic CDV582

Related product manuals